WARNING:
JavaScript is turned OFF. None of the links on this concept map will
work until it is reactivated.
If you need help turning JavaScript On, click here.
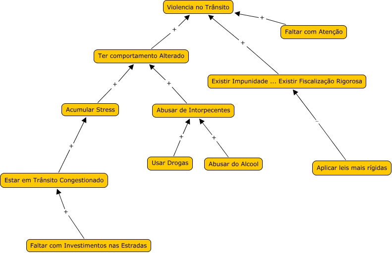
Esse mapa conceitual, produzido no IHMC CmapTools, tem a informação relacionada a: Mapa Cognitivo, Abusar de Intorpecentes + Ter comportamento Alterado, Existir Impunidade ... Existir Fiscalização Rigorosa + Violencia no Trânsito, Aplicar leis mais rígidas - Existir Impunidade ... Existir Fiscalização Rigorosa, Usar Drogas + Abusar de Intorpecentes, Acumular Stress + Ter comportamento Alterado, Ter comportamento Alterado + Violencia no Trânsito, Estar em Trânsito Congestionado + Acumular Stress, Faltar com Investimentos nas Estradas + Estar em Trânsito Congestionado, Faltar com Atenção + Violencia no Trânsito, Abusar do Alcool + Abusar de Intorpecentes