WARNING:
JavaScript is turned OFF. None of the links on this concept map will
work until it is reactivated.
If you need help turning JavaScript On, click here.
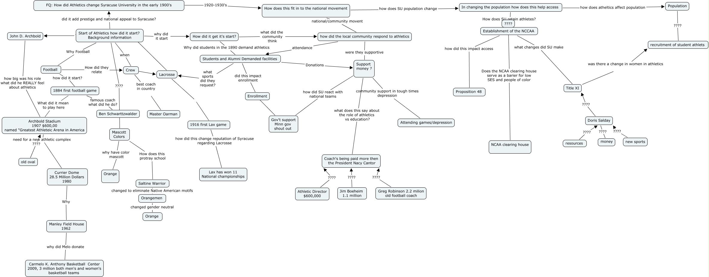
This Concept Map, created with IHMC CmapTools, has information related to: Joel1, Orangemen changed gender neutral Orange, Title XI was there a change in women in athletics recruitment of student athlets, Start of Athletics how did it start? Background information Why Football Football, Population ???? recruitment of student athlets, Students and Alumni Demanded facilities did this impact enrollment Enrollment, Enrollment Gov't support Minn gov shout out, In changing the population how does this help access how does atheltics affect population Population, Start of Athletics how did it start? Background information ???? Mascott Colors, How did it get it's start? Why did students in the 1890 demand athletics Students and Alumni Demanded facilities, Currier Dome 28.5 Million Dollars 1980 Why Manley Field House 1962, Crew ???? Lacrosse, Jim Boeheim 1.1 million ???? Coach's being paid more then the President Nacy Cantor, NCAA clearing house Does the NCAA clearing house serve as a barier for low SES and people of color ????, Mascott Colors How does this protray school Saltine Warrior, Start of Athletics how did it start? Background information why did it start How did it get it's start?, Establishment of the NCCAA how did this impact access Proposition 48, Athletic Director $600,000 ???? Coach's being paid more then the President Nacy Cantor, Football how did it start? 1884 first football game, Archbold Stadium 1907 $600,00 named "Greatest Athleteic Arena in America need for a new athletic complex Currier Dome 28.5 Million Dollars 1980, Start of Athletics how did it start? Background information ???? John D. Archbold