WARNING:
JavaScript is turned OFF. None of the links on this concept map will
work until it is reactivated.
If you need help turning JavaScript On, click here.
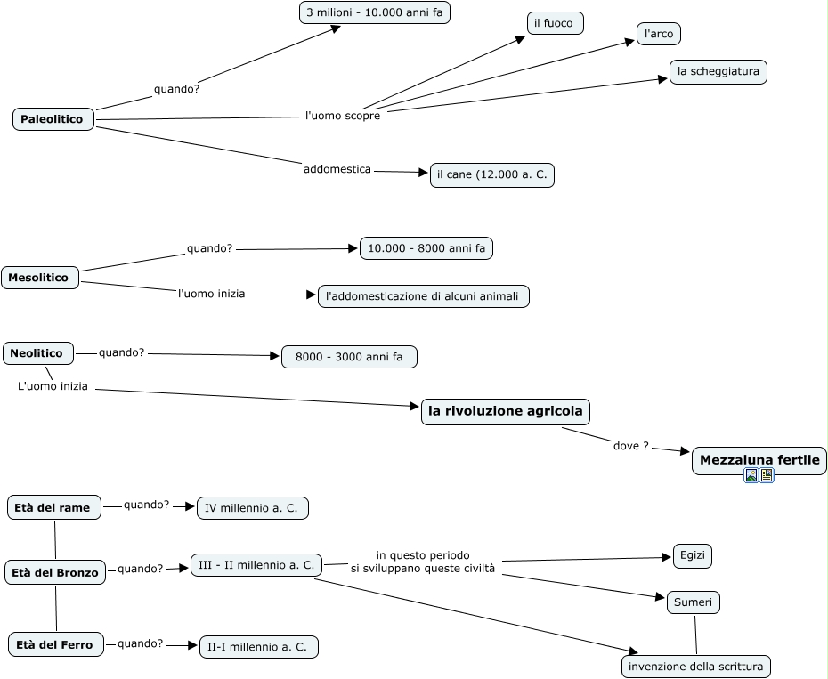
Questa Cmap, creata con IHMC CmapTools, contiene informazioni relative a: Cronologia preistoria, Età del rame quando? IV millennio a. C., Paleolitico l'uomo scopre il fuoco, Mesolitico l'uomo inizia l'addomesticazione di alcuni animali, Età del Bronzo Età del Ferro, Paleolitico addomestica il cane (12.000 a. C., III - II millennio a. C. in questo periodo si sviluppano queste civiltà Egizi, Età del Bronzo quando? III - II millennio a. C., Paleolitico quando? 3 milioni - 10.000 anni fa, III - II millennio a. C. in questo periodo si sviluppano queste civiltà Sumeri, la rivoluzione agricola dove ? Mezzaluna fertile, Paleolitico l'uomo scopre la scheggiatura, Mesolitico quando? 10.000 - 8000 anni fa, Età del Ferro quando? II-I millennio a. C., Neolitico L'uomo inizia la rivoluzione agricola, III - II millennio a. C. invenzione della scrittura, Età del rame Età del Bronzo, Paleolitico l'uomo scopre l'arco, Sumeri invenzione della scrittura, Neolitico quando? 8000 - 3000 anni fa