WARNING:
JavaScript is turned OFF. None of the links on this concept map will
work until it is reactivated.
If you need help turning JavaScript On, click here.
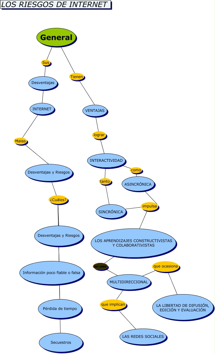
Este Cmap, tiene información relacionada con: WEB 20 MAPA CONCEPTUAL, LOS APRENDIZAJES CONSTRUCTIVISTAS Y COLABORATIVISTAS así como MULTIDIRECCIONAL, Secuestros ¿Cuáles? Pérdida de tiempo, INTERNET Malas Desventajas y Riesgos, MULTIDIRECCIONAL que ocasiona LA LIBERTAD DE DIFUSIÓN, EDICIÓN Y EVALUACIÓN, SINCRÓNICA impulsa LOS APRENDIZAJES CONSTRUCTIVISTAS Y COLABORATIVISTAS, Desventajas y Riesgos ¿Cuáles? Desventajas y Riesgos, General Tienen VENTAJAS, VENTAJAS lograr INTERACTIVIDAD, Desventajas y Riesgos ¿Cuáles? Pérdida de tiempo, ASINCRÓNICA impulsa LOS APRENDIZAJES CONSTRUCTIVISTAS Y COLABORATIVISTAS, General Sus INTERNET, INTERACTIVIDAD tanto SINCRÓNICA, MULTIDIRECCIONAL que implican LAS REDES SOCIALES, Secuestros ¿Cuáles? Desventajas y Riesgos, INTERACTIVIDAD como ASINCRÓNICA