WARNING:
JavaScript is turned OFF. None of the links on this concept map will
work until it is reactivated.
If you need help turning JavaScript On, click here.
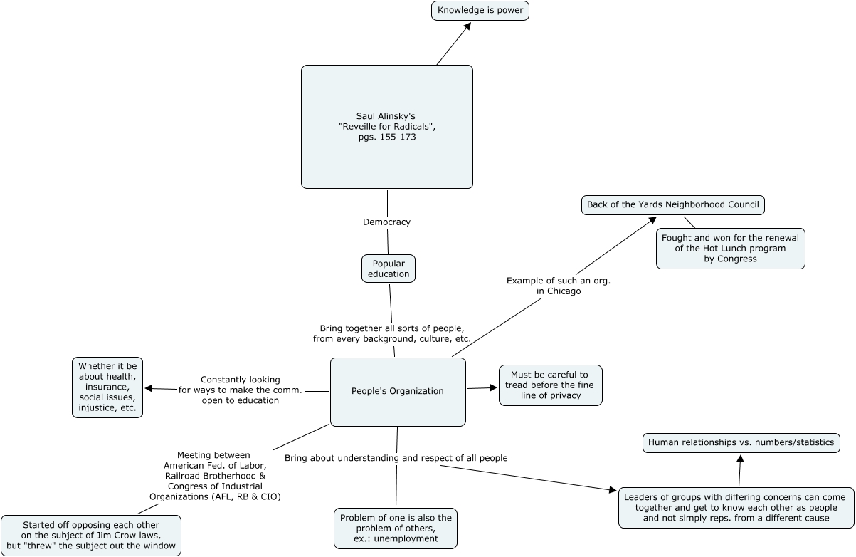
This Concept Map, created with IHMC CmapTools, has information related to: Alinsky 1621, People's Organization ???? Must be careful to tread before the fine line of privacy, Saul Alinsky's "Reveille for Radicals", pgs. 155-173 Democracy Popular education, Back of the Yards Neighborhood Council Fought and won for the renewal of the Hot Lunch program by Congress, Leaders of groups with differing concerns can come together and get to know each other as people and not simply reps. from a different cause ???? Human relationships vs. numbers/statistics, Saul Alinsky's "Reveille for Radicals", pgs. 155-173 ???? Knowledge is power, People's Organization Bring about understanding and respect of all people Problem of one is also the problem of others, ex.: unemployment, People's Organization Bring about understanding and respect of all people Leaders of groups with differing concerns can come together and get to know each other as people and not simply reps. from a different cause, People's Organization Constantly looking for ways to make the comm. open to education Whether it be about health, insurance, social issues, injustice, etc., People's Organization Meeting between American Fed. of Labor, Railroad Brotherhood & Congress of Industrial Organizations (AFL, RB & CIO) Started off opposing each other on the subject of Jim Crow laws, but "threw" the subject out the window, People's Organization Example of such an org. in Chicago Back of the Yards Neighborhood Council, Popular education Bring together all sorts of people, from every background, culture, etc. People's Organization