WARNING:
JavaScript is turned OFF. None of the links on this concept map will
work until it is reactivated.
If you need help turning JavaScript On, click here.
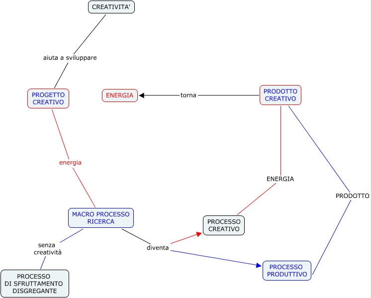
Questa Cmap, creata con IHMC CmapTools, contiene informazioni relative a: Didattica creatività, MACRO PROCESSO RICERCA diventa PROCESSO PRODUTTIVO, CREATIVITA' aiuta a sviluppare PROGETTO CREATIVO, PRODOTTO CREATIVO PRODOTTO PROCESSO PRODUTTIVO, PRODOTTO CREATIVO torna ENERGIA, MACRO PROCESSO RICERCA diventa PROCESSO CREATIVO, MACRO PROCESSO RICERCA senza creatività PROCESSO DI SFRUTTAMENTO DISGREGANTE, PRODOTTO CREATIVO ENERGIA PROCESSO CREATIVO, PROGETTO CREATIVO energia MACRO PROCESSO RICERCA