WARNING:
JavaScript is turned OFF. None of the links on this concept map will
work until it is reactivated.
If you need help turning JavaScript On, click here.
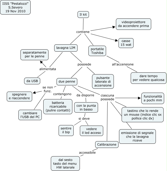
Questa Cmap, creata con IHMC CmapTools, contiene informazioni relative a: Descrizione del sistema, lavagna LIM possiede pulsante laterale di accensione, con la punta in basso si deve vedere il led acceso, con la punta in basso si deve sentire il bip, Calibrazione accessibile dal sesto tasto del menu HW laterale, due penne se non funz. spegnere e riaccendere, Il kit contiene casse 15 wat, due penne ciascuna possiede emissione di segnale che la lavagna riceve, Il kit contiene lavagna LIM, Il kit contiene portatile Toshiba, portatile Toshiba all'accensione dare tempo per vedere qualcosa, due penne se non funz. cambiare l'USB del PC, lavagna LIM alimentata da USB, lavagna LIM alimentata separatamente per le penne, due penne da disporre con la punta in basso, due penne ciascuna possiede tastino che lo rende un mouse (indice clic sx pollice clic dx), due penne ciascuna possiede Calibrazione, due penne ciascuna possiede funzionalità a pochi mm, due penne contengono batteria ricaricabile (pulire contatti), Il kit contiene videoproiettore da accendere prima, lavagna LIM possiede due penne