WARNING:
JavaScript is turned OFF. None of the links on this concept map will
work until it is reactivated.
If you need help turning JavaScript On, click here.
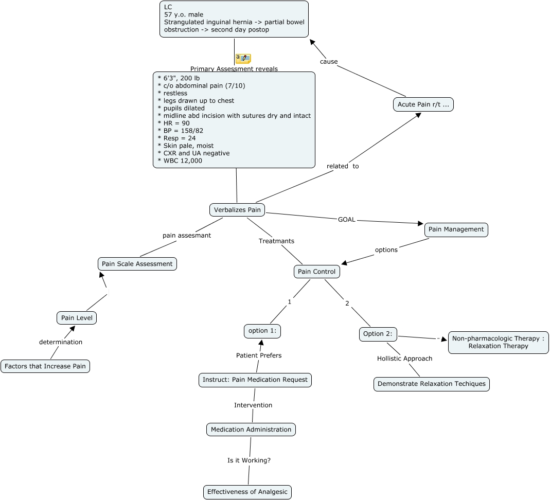
This Concept Map, created with IHMC CmapTools, has information related to: AcutePain - Aguilar, Pain Level Pain Scale Assessment, Factors that Increase Pain determination Pain Level, Pain Control 1 option 1:, Pain Management options Pain Control, Verbalizes Pain Treatmants Pain Control, Medication Administration Is it Working? Effectiveness of Analgesic, Option 2: Hollistic Approach Demonstrate Relaxation Techiques, Acute Pain r/t ... cause LC 57 y.o. male Strangulated inguinal hernia -> partial bowel obstruction -> second day postop, Verbalizes Pain GOAL Pain Management, Verbalizes Pain related to Acute Pain r/t ..., Pain Control 2 Option 2:, Option 2: . Non-pharmacologic Therapy : Relaxation Therapy, Instruct: Pain Medication Request Patient Prefers option 1:, LC 57 y.o. male Strangulated inguinal hernia -> partial bowel obstruction -> second day postop Primary Assessment reveals Verbalizes Pain, LC 57 y.o. male Strangulated inguinal hernia -> partial bowel obstruction -> second day postop Primary Assessment reveals * 6'3", 200 lb * c/o abdominal pain (7/10) * restless * legs drawn up to chest * pupils dilated * midline abd incision with sutures dry and intact * HR = 90 * BP = 158/82 * Resp = 24 * Skin pale, moist * CXR and UA negative * WBC 12,000, Instruct: Pain Medication Request Intervention Medication Administration, Verbalizes Pain pain assesmant Pain Scale Assessment