WARNING:
JavaScript is turned OFF. None of the links on this concept map will
work until it is reactivated.
If you need help turning JavaScript On, click here.
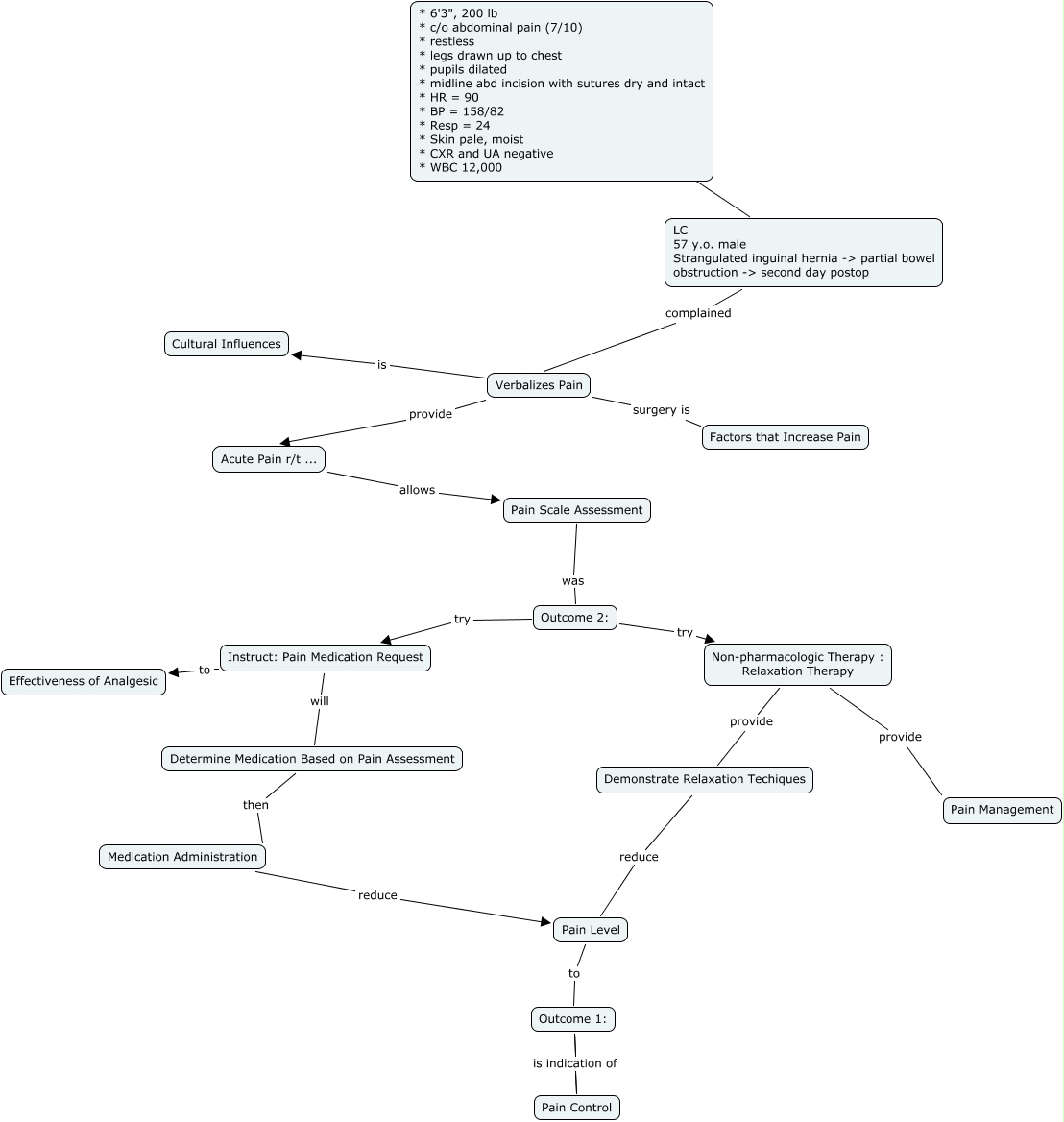
This Concept Map, created with IHMC CmapTools, has information related to: acutecare_Hutton, Verbalizes Pain surgery is Factors that Increase Pain, Demonstrate Relaxation Techiques reduce Pain Level, Outcome 2: try Instruct: Pain Medication Request, Outcome 2: try Non-pharmacologic Therapy : Relaxation Therapy, Verbalizes Pain is Cultural Influences, Medication Administration reduce Pain Level, Non-pharmacologic Therapy : Relaxation Therapy provide Demonstrate Relaxation Techiques, Instruct: Pain Medication Request will Determine Medication Based on Pain Assessment, Outcome 1: Pain Control, Non-pharmacologic Therapy : Relaxation Therapy provide Pain Management, Outcome 1: is indication of Pain Control, Instruct: Pain Medication Request to Effectiveness of Analgesic, LC 57 y.o. male Strangulated inguinal hernia -> partial bowel obstruction -> second day postop complained Verbalizes Pain, Verbalizes Pain provide Acute Pain r/t ..., Acute Pain r/t ... allows Pain Scale Assessment, Pain Scale Assessment was Outcome 2:, Determine Medication Based on Pain Assessment then Medication Administration, Pain Level to Outcome 1:, LC 57 y.o. male Strangulated inguinal hernia -> partial bowel obstruction -> second day postop ???? * 6'3", 200 lb * c/o abdominal pain (7/10) * restless * legs drawn up to chest * pupils dilated * midline abd incision with sutures dry and intact * HR = 90 * BP = 158/82 * Resp = 24 * Skin pale, moist * CXR and UA negative * WBC 12,000