WARNING:
JavaScript is turned OFF. None of the links on this concept map will
work until it is reactivated.
If you need help turning JavaScript On, click here.
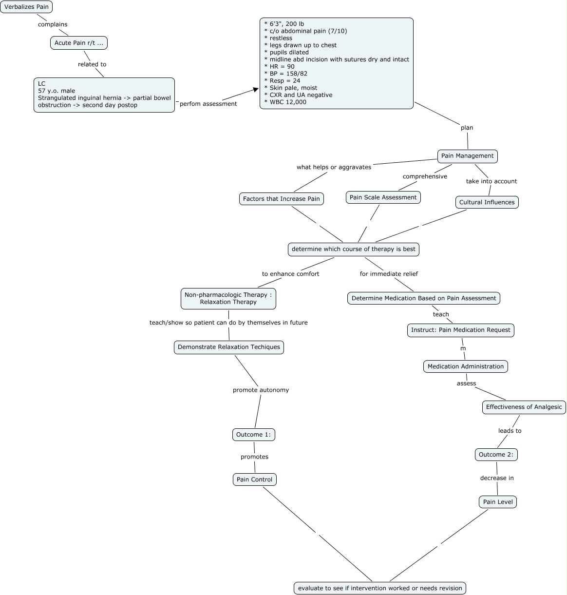
This Concept Map, created with IHMC CmapTools, has information related to: Bui acute pain parking lot, Non-pharmacologic Therapy : Relaxation Therapy teach/show so patient can do by themselves in future Demonstrate Relaxation Techiques, Pain Management take into account Cultural Influences, Acute Pain r/t ... related to LC 57 y.o. male Strangulated inguinal hernia -> partial bowel obstruction -> second day postop, Pain Level evaluate to see if intervention worked or needs revision, determine which course of therapy is best for immediate relief Determine Medication Based on Pain Assessment, * 6'3", 200 lb * c/o abdominal pain (7/10) * restless * legs drawn up to chest * pupils dilated * midline abd incision with sutures dry and intact * HR = 90 * BP = 158/82 * Resp = 24 * Skin pale, moist * CXR and UA negative * WBC 12,000 plan Pain Management, Pain Management what helps or aggravates Factors that Increase Pain, Verbalizes Pain complains Acute Pain r/t ..., Demonstrate Relaxation Techiques promote autonomy Outcome 1:, Pain Management comprehensive Pain Scale Assessment, Cultural Influences determine which course of therapy is best, determine which course of therapy is best to enhance comfort Non-pharmacologic Therapy : Relaxation Therapy, Outcome 1: promotes Pain Control, Medication Administration assess Effectiveness of Analgesic, Instruct: Pain Medication Request m Medication Administration, Factors that Increase Pain determine which course of therapy is best, Determine Medication Based on Pain Assessment teach Instruct: Pain Medication Request, Outcome 2: decrease in Pain Level, LC 57 y.o. male Strangulated inguinal hernia -> partial bowel obstruction -> second day postop perfom assessment * 6'3", 200 lb * c/o abdominal pain (7/10) * restless * legs drawn up to chest * pupils dilated * midline abd incision with sutures dry and intact * HR = 90 * BP = 158/82 * Resp = 24 * Skin pale, moist * CXR and UA negative * WBC 12,000, Pain Scale Assessment determine which course of therapy is best