WARNING:
JavaScript is turned OFF. None of the links on this concept map will
work until it is reactivated.
If you need help turning JavaScript On, click here.
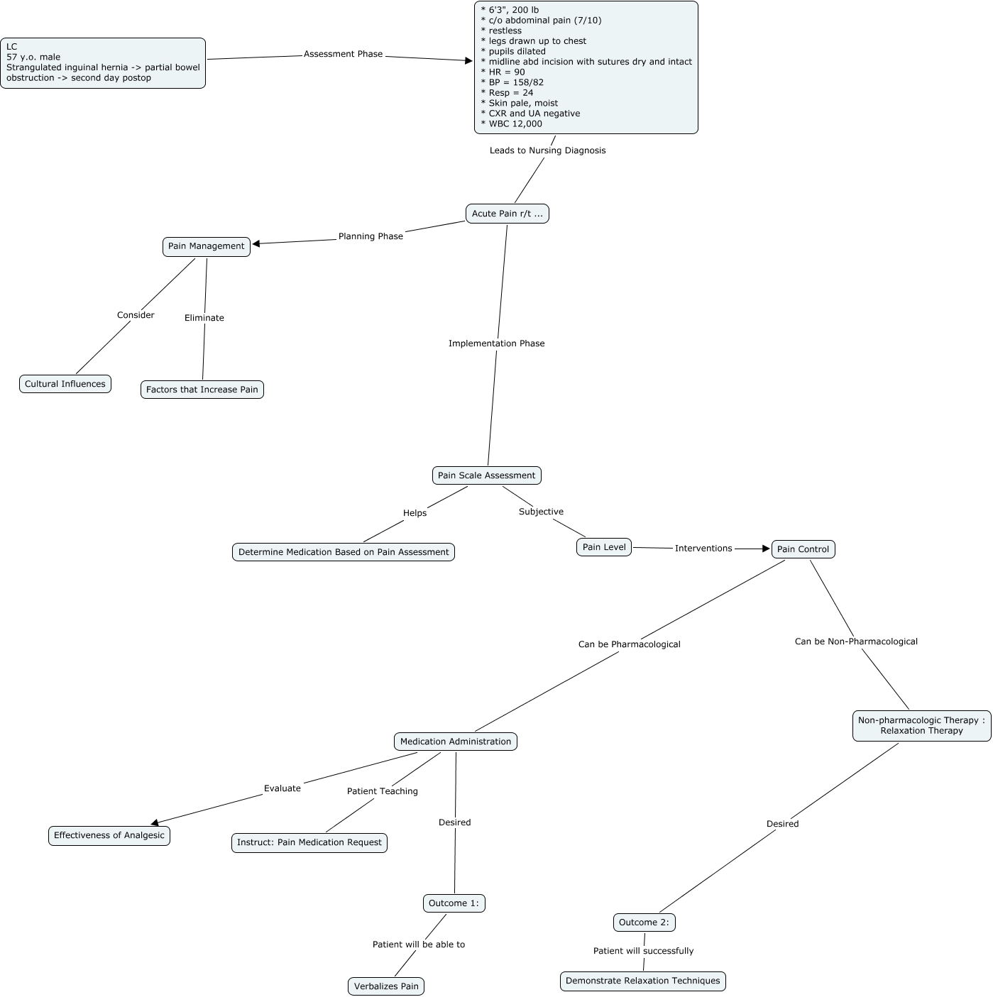
This Concept Map, created with IHMC CmapTools, has information related to: AcutePain Lew - Parking Lot.cmap, Pain Scale Assessment Helps Determine Medication Based on Pain Assessment, Outcome 1: Patient will be able to Verbalizes Pain, Pain Control Can be Non-Pharmacological Non-pharmacologic Therapy : Relaxation Therapy, LC 57 y.o. male Strangulated inguinal hernia -> partial bowel obstruction -> second day postop Assessment Phase * 6'3", 200 lb * c/o abdominal pain (7/10) * restless * legs drawn up to chest * pupils dilated * midline abd incision with sutures dry and intact * HR = 90 * BP = 158/82 * Resp = 24 * Skin pale, moist * CXR and UA negative * WBC 12,000, * 6'3", 200 lb * c/o abdominal pain (7/10) * restless * legs drawn up to chest * pupils dilated * midline abd incision with sutures dry and intact * HR = 90 * BP = 158/82 * Resp = 24 * Skin pale, moist * CXR and UA negative * WBC 12,000 Leads to Nursing Diagnosis Acute Pain r/t ..., Pain Level Interventions Pain Control, Medication Administration Desired Outcome 1:, Pain Management Eliminate Factors that Increase Pain, Medication Administration Evaluate Effectiveness of Analgesic, Acute Pain r/t ... Implementation Phase Pain Scale Assessment, Medication Administration Patient Teaching Instruct: Pain Medication Request, Non-pharmacologic Therapy : Relaxation Therapy Desired Outcome 2:, Pain Scale Assessment Subjective Pain Level, Pain Management Consider Cultural Influences, Outcome 2: Patient will successfully Demonstrate Relaxation Techniques, Acute Pain r/t ... Planning Phase Pain Management, Pain Control Can be Pharmacological Medication Administration