WARNING:
JavaScript is turned OFF. None of the links on this concept map will
work until it is reactivated.
If you need help turning JavaScript On, click here.
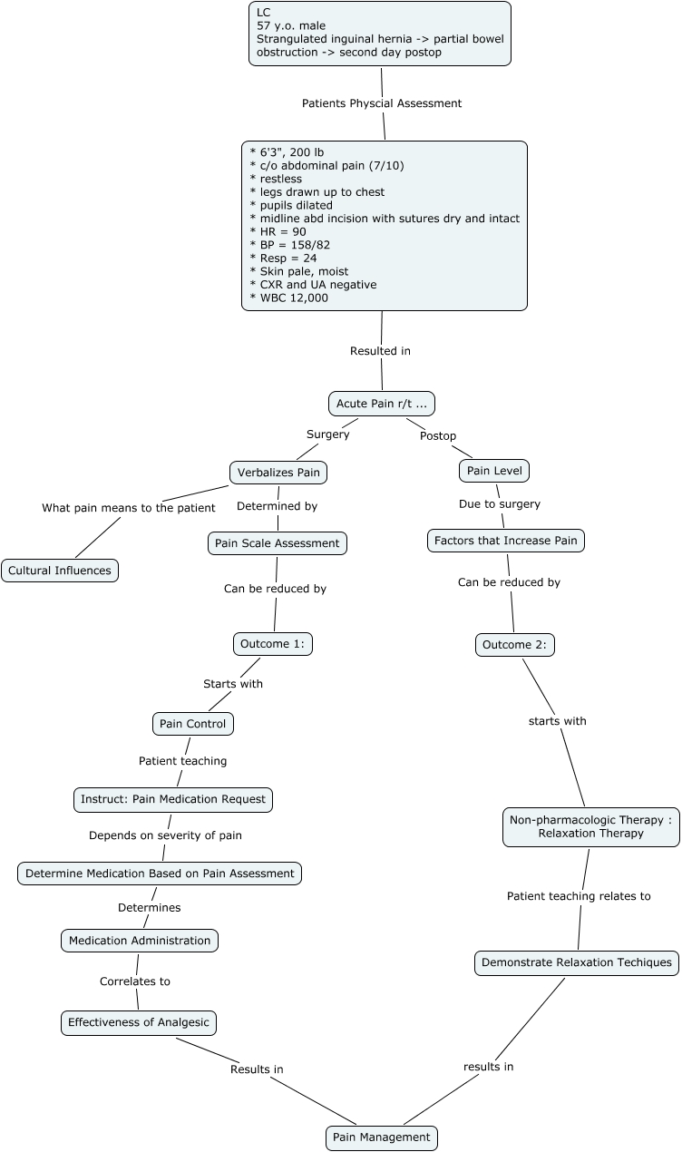
This Concept Map, created with IHMC CmapTools, has information related to: AcutePain -Pham, Outcome 1: Starts with Pain Control, Acute Pain r/t ... Surgery Verbalizes Pain, Verbalizes Pain Determined by Pain Scale Assessment, Effectiveness of Analgesic Results in Pain Management, Acute Pain r/t ... Postop Pain Level, Medication Administration Correlates to Effectiveness of Analgesic, Demonstrate Relaxation Techiques results in Pain Management, Outcome 2: starts with Non-pharmacologic Therapy : Relaxation Therapy, Pain Control Patient teaching Instruct: Pain Medication Request, Factors that Increase Pain Can be reduced by Outcome 2:, Verbalizes Pain What pain means to the patient Cultural Influences, Instruct: Pain Medication Request Depends on severity of pain Determine Medication Based on Pain Assessment, Non-pharmacologic Therapy : Relaxation Therapy Patient teaching relates to Demonstrate Relaxation Techiques, LC 57 y.o. male Strangulated inguinal hernia -> partial bowel obstruction -> second day postop Patients Physcial Assessment * 6'3", 200 lb * c/o abdominal pain (7/10) * restless * legs drawn up to chest * pupils dilated * midline abd incision with sutures dry and intact * HR = 90 * BP = 158/82 * Resp = 24 * Skin pale, moist * CXR and UA negative * WBC 12,000, Pain Scale Assessment Can be reduced by Outcome 1:, Determine Medication Based on Pain Assessment Determines Medication Administration, Pain Level Due to surgery Factors that Increase Pain, Acute Pain r/t ... Resulted in ????