WARNING:
JavaScript is turned OFF. None of the links on this concept map will
work until it is reactivated.
If you need help turning JavaScript On, click here.
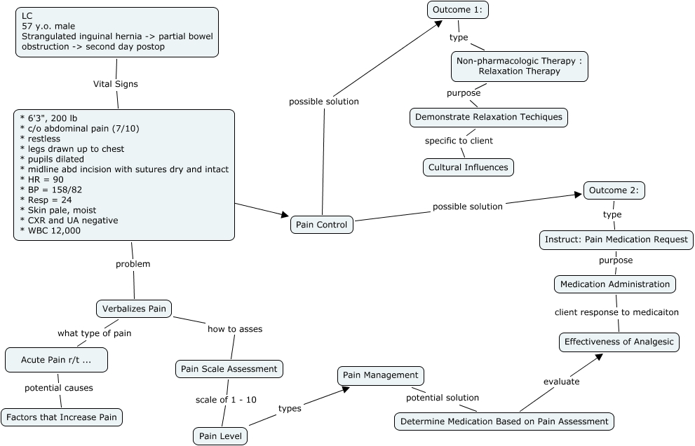
This Concept Map, created with IHMC CmapTools, has information related to: AcutePain Noriega - Parking Lot, Pain Level types Pain Management, Determine Medication Based on Pain Assessment evaluate Effectiveness of Analgesic, Outcome 1: type Non-pharmacologic Therapy : Relaxation Therapy, * 6'3", 200 lb * c/o abdominal pain (7/10) * restless * legs drawn up to chest * pupils dilated * midline abd incision with sutures dry and intact * HR = 90 * BP = 158/82 * Resp = 24 * Skin pale, moist * CXR and UA negative * WBC 12,000 ???? Pain Control, LC 57 y.o. male Strangulated inguinal hernia -> partial bowel obstruction -> second day postop Vital Signs * 6'3", 200 lb * c/o abdominal pain (7/10) * restless * legs drawn up to chest * pupils dilated * midline abd incision with sutures dry and intact * HR = 90 * BP = 158/82 * Resp = 24 * Skin pale, moist * CXR and UA negative * WBC 12,000, Pain Control possible solution Outcome 1:, Demonstrate Relaxation Techiques specific to client Cultural Influences, Pain Management potential solution Determine Medication Based on Pain Assessment, Outcome 2: type Instruct: Pain Medication Request, * 6'3", 200 lb * c/o abdominal pain (7/10) * restless * legs drawn up to chest * pupils dilated * midline abd incision with sutures dry and intact * HR = 90 * BP = 158/82 * Resp = 24 * Skin pale, moist * CXR and UA negative * WBC 12,000 problem Verbalizes Pain, Non-pharmacologic Therapy : Relaxation Therapy purpose Demonstrate Relaxation Techiques, Pain Control possible solution Outcome 2:, Verbalizes Pain what type of pain Acute Pain r/t ..., Acute Pain r/t ... potential causes Factors that Increase Pain, Pain Scale Assessment scale of 1 - 10 Pain Level, Instruct: Pain Medication Request purpose Medication Administration, Medication Administration client response to medicaiton Effectiveness of Analgesic, Verbalizes Pain how to asses Pain Scale Assessment