WARNING:
JavaScript is turned OFF. None of the links on this concept map will
work until it is reactivated.
If you need help turning JavaScript On, click here.
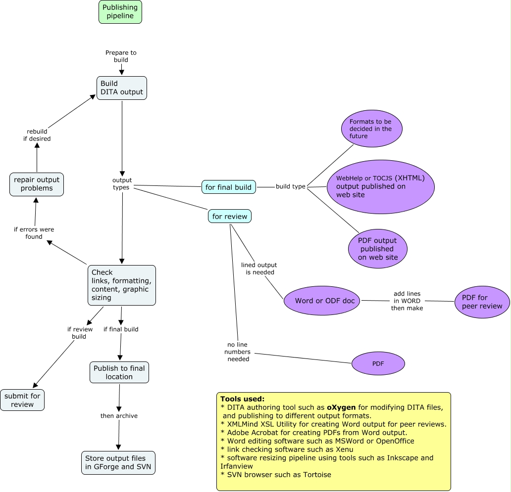
This Concept Map, created with IHMC CmapTools, has information related to: publishing pipeline, repair output problems rebuild if desired Build DITA output, Check links, formatting, content, graphic sizing if final build Publish to final location, Build DITA output output types Check links, formatting, content, graphic sizing, for review lined output is needed Word or ODF doc, for review no line numbers needed PDF, Check links, formatting, content, graphic sizing if errors were found repair output problems, Publish to final location then archive Store output files in GForge and SVN, Build DITA output output types for final build, Word or ODF doc add lines in WORD then make PDF for peer review, for final build build type WebHelp or TOCJS (XHTML) output published on web site, Check links, formatting, content, graphic sizing if review build submit for review, for final build build type Formats to be decided in the future, for final build build type PDF output published on web site, Publishing pipeline Prepare to build Build DITA output, Build DITA output output types for review