WARNING:
JavaScript is turned OFF. None of the links on this concept map will
work until it is reactivated.
If you need help turning JavaScript On, click here.
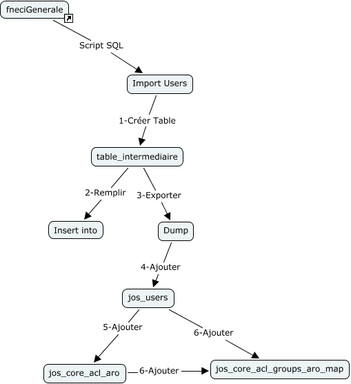
Cette carte de concepts créée avec IHMC CmapTools traite de: Import Users, jos_users 6-Ajouter jos_core_acl_groups_aro_map, fneciGenerale Script SQL Import Users, jos_users 5-Ajouter jos_core_acl_aro, Import Users 1-Créer Table table_intermediaire, table_intermediaire 3-Exporter Dump, jos_core_acl_aro 6-Ajouter jos_core_acl_groups_aro_map, Dump 4-Ajouter jos_users, table_intermediaire 2-Remplir Insert into