WARNING:
JavaScript is turned OFF. None of the links on this concept map will
work until it is reactivated.
If you need help turning JavaScript On, click here.
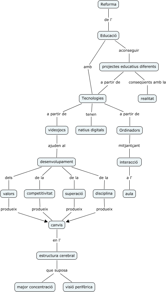
Este Cmap, tiene información relacionada con: Entrevista Marc Prensky, projectes educatius diferents conseqüents amb la realitat, superació produeix canvis, canvis en l' estructura cerebral, estructura cerebral que suposa visió perifèrica, Tecnologies a partir de videojocs, projectes educatius diferents a partir de Tecnologies, interacció a l' aula, desenvolupament de la competitivitat, videojocs ajuden al desenvolupament, Ordinadors mitjantçant interacció, Tecnologies tenen natius digitals, desenvolupament de la disciplina, Educació aconseguir projectes educatius diferents, Educació amb Tecnologies, Reforma de l' Educació, desenvolupament dels valors, desenvolupament de la superació, Tecnologies a partir de Ordinadors, disciplina produeix canvis, valors produeix canvis