WARNING:
JavaScript is turned OFF. None of the links on this concept map will
work until it is reactivated.
If you need help turning JavaScript On, click here.
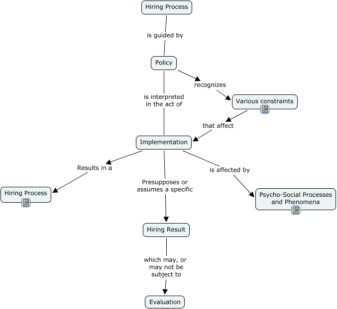
This Concept Map, created with IHMC CmapTools, has information related to: Hiring Process, Hiring Process is guided by Policy, Implementation Presupposes or assumes a specific Hiring Result, Implementation Results in a Hiring Process, Policy recognizes Various constraints, Various constraints that affect Implementation, Hiring Result which may, or may not be subject to Evaluation, Policy is interpreted in the act of Implementation, Implementation is affected by Psycho-Social Processes and Phenomena