WARNING:
JavaScript is turned OFF. None of the links on this concept map will
work until it is reactivated.
If you need help turning JavaScript On, click here.
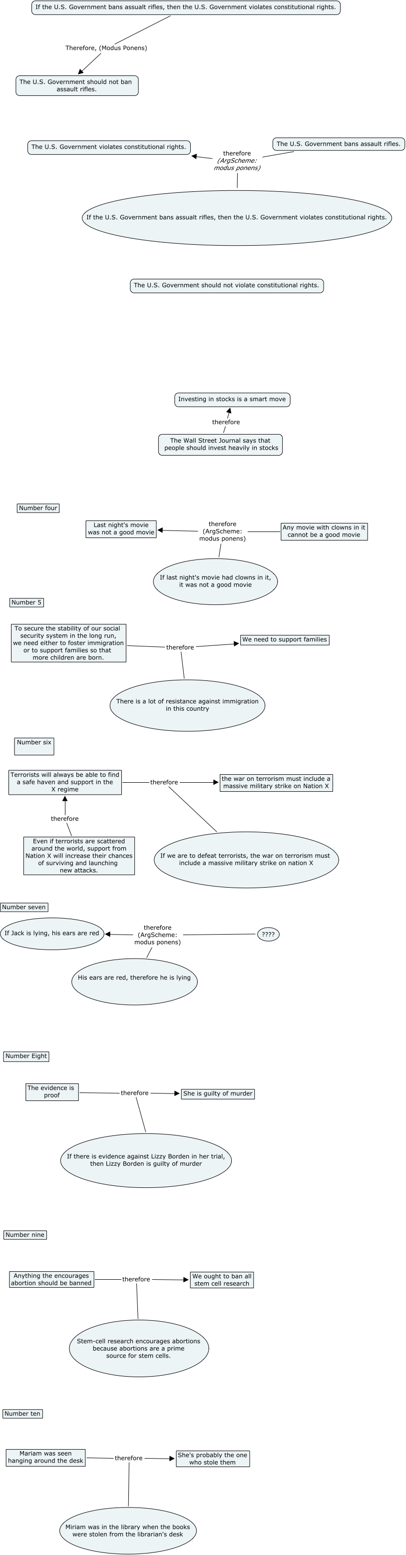
This Concept Map, created with IHMC CmapTools, has information related to: CMAP, ???? therefore (ArgScheme: modus ponens) If Jack is lying, his ears are red, Any movie with clowns in it cannot be a good movie therefore (ArgScheme: modus ponens) If last night's movie had clowns in it, it was not a good movie, The Wall Street Journal says that people should invest heavily in stocks therefore Investing in stocks is a smart move, Mariam was seen hanging around the desk therefore Miriam was in the library when the books were stolen from the librarian's desk, If the U.S. Government bans assualt rifles, then the U.S. Government violates constitutional rights. therefore (ArgScheme: modus ponens) The U.S. Government violates constitutional rights., Terrorists will always be able to find a safe haven and support in the X regime therefore If we are to defeat terrorists, the war on terrorism must include a massive military strike on nation X, Terrorists will always be able to find a safe haven and support in the X regime therefore the war on terrorism must include a massive military strike on Nation X, Mariam was seen hanging around the desk therefore She's probably the one who stole them, Even if terrorists are scattered around the world, support from Nation X will increase their chances of surviving and launching new attacks. therefore Terrorists will always be able to find a safe haven and support in the X regime, ???? therefore (ArgScheme: modus ponens) His ears are red, therefore he is lying, The evidence is proof therefore If there is evidence against Lizzy Borden in her trial, then Lizzy Borden is guilty of murder, The evidence is proof therefore She is guilty of murder, Anything the encourages abortion should be banned therefore We ought to ban all stem cell research, The U.S. Government bans assault rifles. therefore (ArgScheme: modus ponens) The U.S. Government violates constitutional rights., If the U.S. Government bans assualt rifles, then the U.S. Government violates constitutional rights. Therefore, (Modus Ponens) The U.S. Government should not ban assault rifles., To secure the stability of our social security system in the long run, we need either to foster immigration or to support families so that more children are born. therefore There is a lot of resistance against immigration in this country, To secure the stability of our social security system in the long run, we need either to foster immigration or to support families so that more children are born. therefore We need to support families, Any movie with clowns in it cannot be a good movie therefore (ArgScheme: modus ponens) Last night's movie was not a good movie, Anything the encourages abortion should be banned therefore Stem-cell research encourages abortions because abortions are a prime source for stem cells.