WARNING:
JavaScript is turned OFF. None of the links on this concept map will
work until it is reactivated.
If you need help turning JavaScript On, click here.
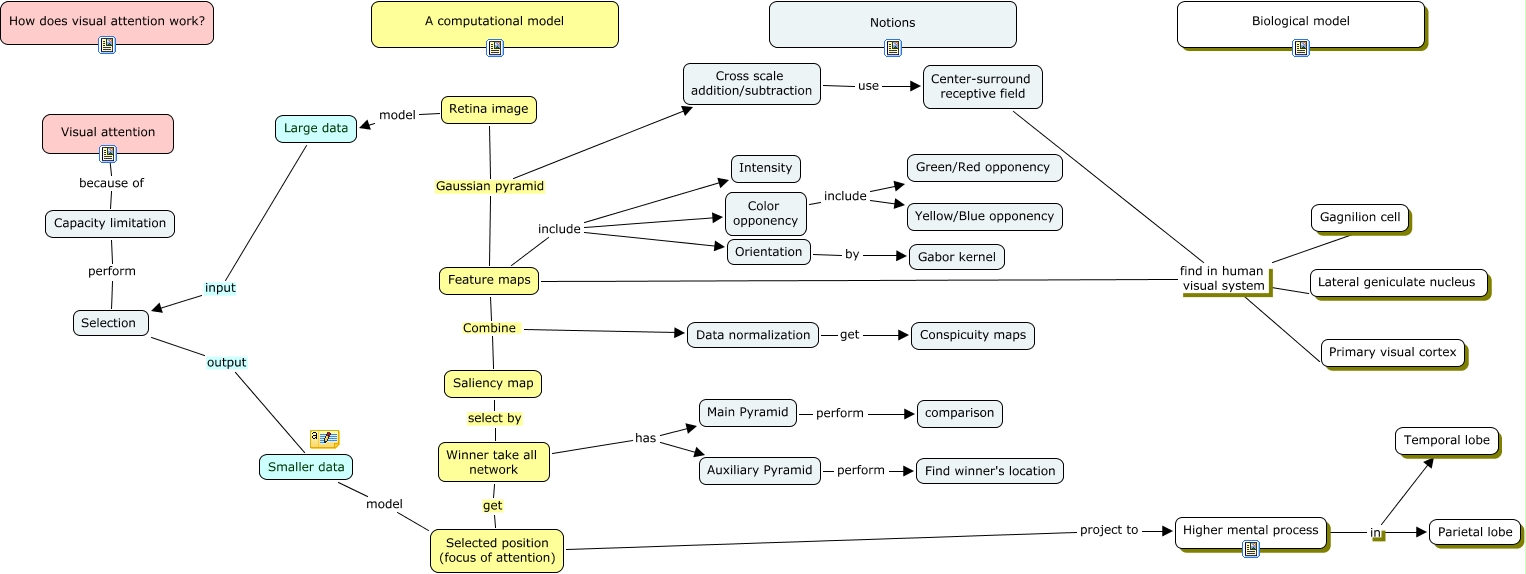
This Concept Map, created with IHMC CmapTools, has information related to: Attention detailed detailed concept map, Orientation by Gabor kernel, Feature maps Combine Data normalization, Retina image Gaussian pyramid Feature maps, Lateral geniculate nucleus find in human visual system Primary visual cortex, Feature maps Combine Saliency map, Capacity limitation perform Selection, Retina image Gaussian pyramid Cross scale addition/subtraction, Color opponency include Yellow/Blue opponency, Visual attention because of Capacity limitation, Auxiliary Pyramid perform Find winner's location, Feature maps include Intensity, Data normalization get Conspicuity maps, Winner take all network get Selected position (focus of attention), Higher mental process in Temporal lobe, Feature maps include Orientation, Gagnilion cell find in human visual system Primary visual cortex, Color opponency include Green/Red opponency, Center-surround receptive field find in human visual system Primary visual cortex, Large data input Selection, Winner take all network has Auxiliary Pyramid