WARNING:
JavaScript is turned OFF. None of the links on this concept map will
work until it is reactivated.
If you need help turning JavaScript On, click here.
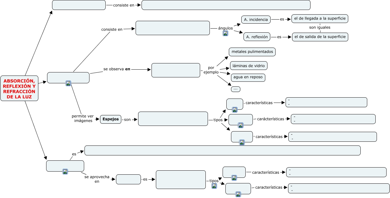
Este Cmap, tiene información relacionada con: Absorción, reflexión y refracción de la luz 1, ABSORCIÓN, REFLEXIÓN Y REFRACCIÓN DE LA LUZ ????, ABSORCIÓN, REFLEXIÓN Y REFRACCIÓN DE LA LUZ ????, tipos, por ejemplo metales pulimentados, tipos, es, consiste en, consiste en, características - -, A. incidencia es el de llegada a la superficie, ángulos A. incidencia, tipos, Espejos son, permite ver imágenes Espejos, se observa en, por ejemplo láminas de vidrio, por ejemplo ..., tipos, características - -, carácterísticas - -