WARNING:
JavaScript is turned OFF. None of the links on this concept map will
work until it is reactivated.
If you need help turning JavaScript On, click here.
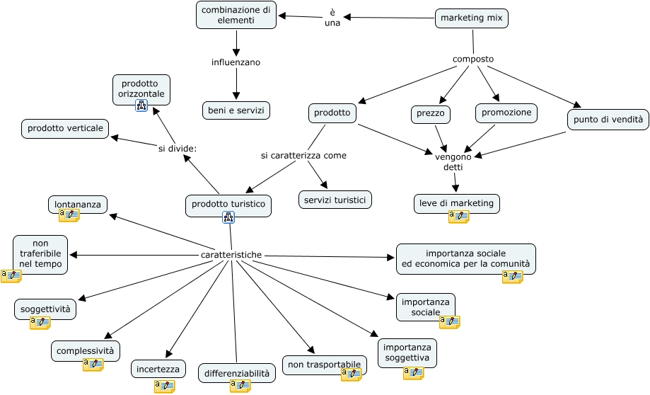
Questa Cmap, creata con IHMC CmapTools, contiene informazioni relative a: marketing turistico1- sgroi- arnese, prodotto turistico caratteristiche complessività, marketing mix è una combinazione di elementi, prodotto turistico caratteristiche incertezza, differenziabilità caratteristiche complessività, prodotto si caratterizza come servizi turistici, differenziabilità caratteristiche lontananza, prodotto turistico caratteristiche non traferibile nel tempo, differenziabilità caratteristiche importanza sociale, marketing mix composto prodotto, marketing mix composto prezzo, prodotto turistico caratteristiche lontananza, prodotto turistico caratteristiche importanza sociale ed economica per la comunità, marketing mix composto promozione, differenziabilità caratteristiche soggettività, differenziabilità caratteristiche non traferibile nel tempo, prodotto si caratterizza come prodotto turistico, marketing mix composto punto di vendità, differenziabilità caratteristiche importanza soggettiva, prodotto turistico caratteristiche importanza sociale, prodotto turistico caratteristiche importanza soggettiva