WARNING:
JavaScript is turned OFF. None of the links on this concept map will
work until it is reactivated.
If you need help turning JavaScript On, click here.
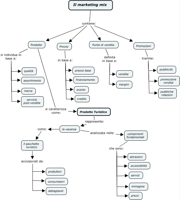
Questa Cmap, creata con IHMC CmapTools, contiene informazioni relative a: mark. turistico1- pepe de vito-4bl, Prodotto si individua in base a: qualità, Il marketing mix contiene: Punto di vendita, Il marketing mix contiene: Prodotto, Promozioni tramite: pubblicità, Prodotto si individua in base a: marca, Prodotto si individua in base a: assortimento, il pacchetto turistico accorporati da: produttori, Il marketing mix contiene: Prezzo, componenti fondamentali che sono: servizi, componenti fondamentali che sono: prezzi, Il marketing mix contiene: Promozioni, Prezzo in base a: prezzo base, Promozioni tramite: pubbliche relazioni, Prodotto si caratterizza come: Prodotto Turistico, la vacanza come: il pacchetto turistico, il pacchetto turistico accorporati da: dettaglianti, Prodotto si individua in base a: servizio post-vendita, il pacchetto turistico accorporati da: consumatori, Prezzo in base a: finanziamento, Prezzo in base a: credito