WARNING:
JavaScript is turned OFF. None of the links on this concept map will
work until it is reactivated.
If you need help turning JavaScript On, click here.
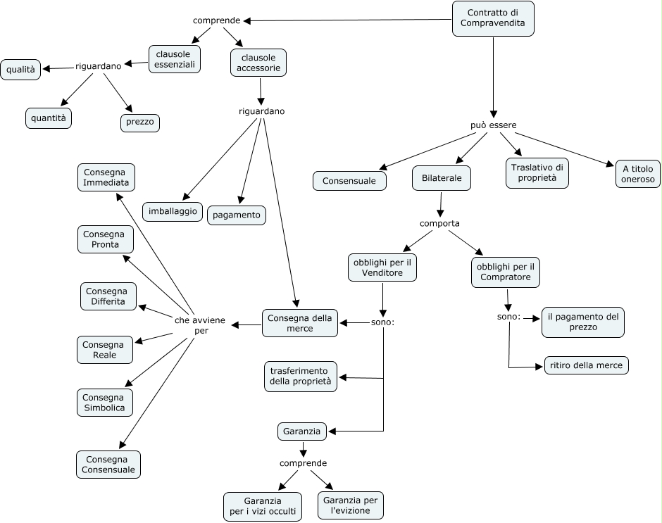
Questa Cmap, creata con IHMC CmapTools, contiene informazioni relative a: compravendita salice e parisi-4bl, obblighi per il Venditore sono: trasferimento della proprietà, clausole essenziali riguardano quantità, Consegna della merce che avviene per Consegna Pronta, Contratto di Compravendita può essere Bilaterale, Garanzia comprende Garanzia per i vizi occulti, Consegna della merce che avviene per Consegna Differita, Bilaterale comporta obblighi per il Venditore, obblighi per il Compratore sono: ritiro della merce, obblighi per il Venditore sono: Garanzia, Contratto di Compravendita può essere A titolo oneroso, Contratto di Compravendita può essere Traslativo di proprietà, Consegna della merce che avviene per Consegna Reale, clausole accessorie riguardano pagamento, Consegna della merce che avviene per Consegna Immediata, Contratto di Compravendita può essere Consensuale, clausole essenziali riguardano prezzo, Contratto di Compravendita comprende clausole accessorie, clausole essenziali riguardano qualità, Bilaterale comporta obblighi per il Compratore, clausole accessorie riguardano imballaggio