WARNING:
JavaScript is turned OFF. None of the links on this concept map will
work until it is reactivated.
If you need help turning JavaScript On, click here.
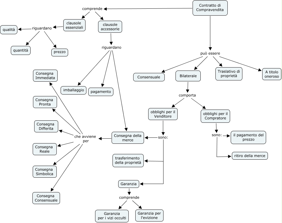
Questa Cmap, creata con IHMC CmapTools, contiene informazioni relative a: compravendita salice e parisi-4bl, clausole essenziali riguardano quantità, obblighi per il Venditore sono: trasferimento della proprietà, Consegna della merce che avviene per Consegna Pronta, Contratto di Compravendita può essere Bilaterale, Consegna della merce che avviene per Consegna Differita, Garanzia comprende Garanzia per i vizi occulti, Bilaterale comporta obblighi per il Venditore, obblighi per il Compratore sono: ritiro della merce, Contratto di Compravendita può essere A titolo oneroso, obblighi per il Venditore sono: Garanzia, Contratto di Compravendita può essere Traslativo di proprietà, clausole accessorie riguardano pagamento, Consegna della merce che avviene per Consegna Reale, Consegna della merce che avviene per Consegna Immediata, Contratto di Compravendita può essere Consensuale, clausole essenziali riguardano prezzo, clausole accessorie riguardano imballaggio, Bilaterale comporta obblighi per il Compratore, clausole essenziali riguardano qualità, Contratto di Compravendita comprende clausole accessorie