WARNING:
JavaScript is turned OFF. None of the links on this concept map will
work until it is reactivated.
If you need help turning JavaScript On, click here.
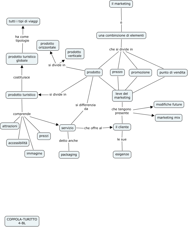
Questa Cmap, creata con IHMC CmapTools, contiene informazioni relative a: MARKETING MIX TURISTICO COPPOLA-TURITTO 4BL, punto di vendita ???? leve del marketing, prodotto turistico costituisce prodotto turistico globale, prodotto turistico comprende immagine, prodotto si divide in prodotto orizzontale, leve del marketing che tengono presente marketing mix, servizio che offre al il cliente, una combinzione di elementi che si divide in punto di vendita, prodotto ???? leve del marketing, una combinzione di elementi che si divide in prodotto, prodotto si divide in prodotto verticale, prodotto ???? leve del marketing, prodotto turistico globale ha come tipologie tutti i tipi di viaggi, una combinzione di elementi che si divide in prezzo, promozione ???? leve del marketing, leve del marketing che tengono presente modifiche future, una combinzione di elementi che si divide in promozione, prodotto turistico comprende attrazioni, prodotto turistico comprende accessibilità, il marketing è una combinzione di elementi, leve del marketing che tengono presente il cliente