WARNING:
JavaScript is turned OFF. None of the links on this concept map will
work until it is reactivated.
If you need help turning JavaScript On, click here.
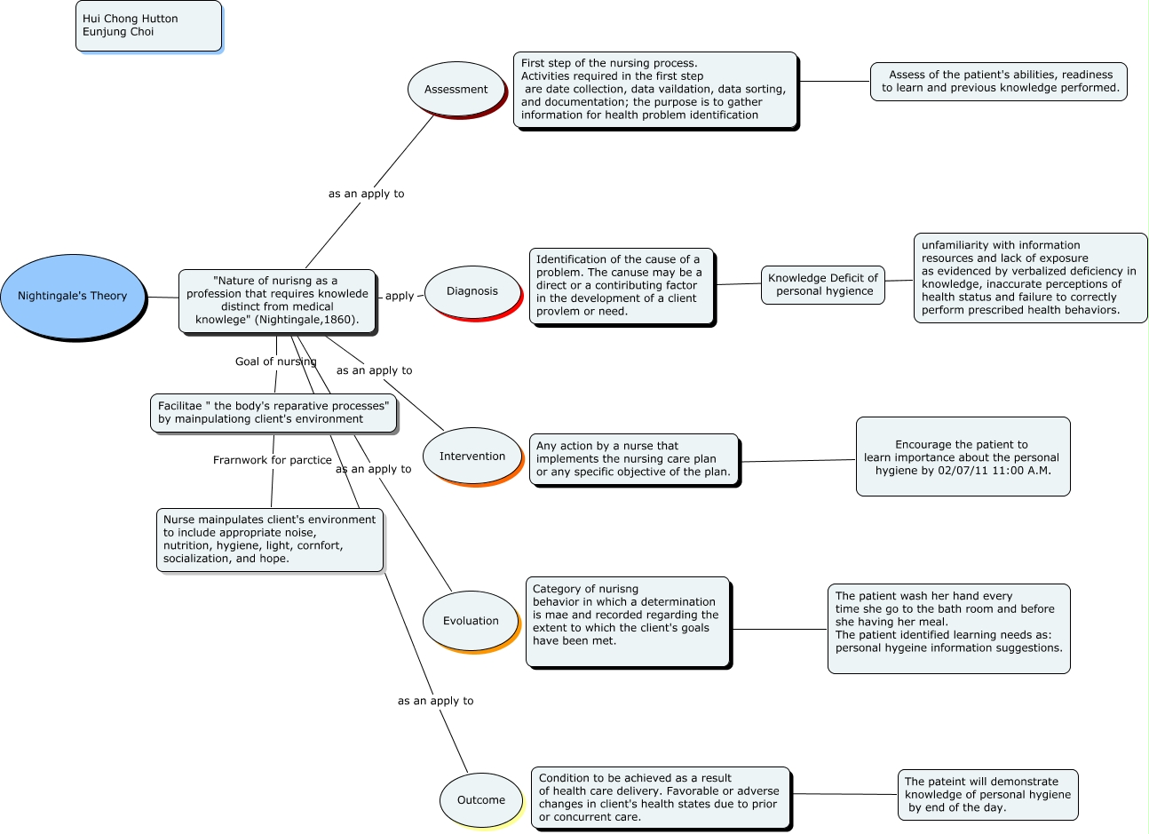
This Concept Map, created with IHMC CmapTools, has information related to: Huichong&Eunjung, Nightingale's Theory ???? "Nature of nurisng as a profession that requires knowlede distinct from medical knowlege" (Nightingale,1860)., "Nature of nurisng as a profession that requires knowlede distinct from medical knowlege" (Nightingale,1860). as an apply to Assessment, Condition to be achieved as a result of health care delivery. Favorable or adverse changes in client's health states due to prior or concurrent care. ???? The pateint will demonstrate knowledge of personal hygiene by end of the day., Identification of the cause of a problem. The canuse may be a direct or a contiributing factor in the development of a client provlem or need. ???? unfamiliarity with information resources and lack of exposure as evidenced by verbalized deficiency in knowledge, inaccurate perceptions of health status and failure to correctly perform prescribed health behaviors., "Nature of nurisng as a profession that requires knowlede distinct from medical knowlege" (Nightingale,1860). as an apply to Evoluation, Facilitae " the body's reparative processes" by mainpulationg client's environment Frarnwork for parctice Nurse mainpulates client's environment to include appropriate noise, nutrition, hygiene, light, cornfort, socialization, and hope., "Nature of nurisng as a profession that requires knowlede distinct from medical knowlege" (Nightingale,1860). as an apply to Outcome, "Nature of nurisng as a profession that requires knowlede distinct from medical knowlege" (Nightingale,1860). Goal of nursing Facilitae " the body's reparative processes" by mainpulationg client's environment, First step of the nursing process. Activities required in the first step are date collection, data vaildation, data sorting, and documentation; the purpose is to gather information for health problem identification ???? Assess of the patient's abilities, readiness to learn and previous knowledge performed., Category of nurisng behavior in which a determination is mae and recorded regarding the extent to which the client's goals have been met. ???? The patient wash her hand every time she go to the bath room and before she having her meal. The patient identified learning needs as: personal hygeine information suggestions., Any action by a nurse that implements the nursing care plan or any specific objective of the plan. ???? Encourage the patient to learn importance about the personal hygiene by 02/07/11 11:00 A.M., "Nature of nurisng as a profession that requires knowlede distinct from medical knowlege" (Nightingale,1860). as an apply to Intervention, "Nature of nurisng as a profession that requires knowlede distinct from medical knowlege" (Nightingale,1860). apply Diagnosis