WARNING:
JavaScript is turned OFF. None of the links on this concept map will
work until it is reactivated.
If you need help turning JavaScript On, click here.
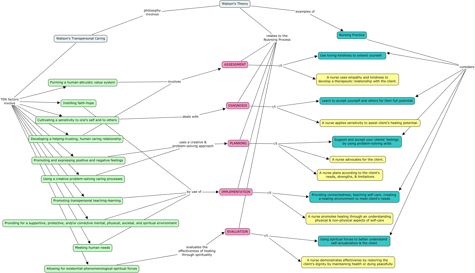
This Concept Map, created with IHMC CmapTools, has information related to: Busch.Duong.WatsonTheory, Developing a helping-trusting, human caring relationship involves ASSESSMENT, PLANNING r/t Support and accept your clients' feelings by using problem-solving skills, Instilling faith-hope by use of IMPLEMENTATION, Nursing Practice considers Providing connectedness, teaching self-care, creating a healing environment to meet client's needs, Allowing for existential-phenomenological-spiritual forces evaluates the effectiveness of healing through spirituality EVALUATION, Meeting human needs by use of IMPLEMENTATION, Watson's Transpersonal Caring TEN factors involve Forming a human-altruistic value system, Using a creative problem-solving caring processes uses a creative & problem-solving approach PLANNING, PLANNING r/t A nurse plans according to the client's needs, strengths, & limitations, IMPLEMENTATION r/t A nurse promotes healing through an understanding physical & non-physical aspects of self-care, EVALUATION r/t Using spiritual forces to better understand self-actualization & the client, Watson's Transpersonal Caring TEN factors involve Promoting and expressing positive and negative feelings, EVALUATION r/t A nurse demonstrates effectivenss by restoring the client's dignity by maintaining health or dying peacefully, Watson's Transpersonal Caring TEN factors involve Providing for a supportive, protective, and/or corrective mental, physical, societal, and spiritual environment, PLANNING r/t A nurse advocates for the client., Watson's Transpersonal Caring TEN factors involve Cultivating a sensitivity to one's self and to others, Nursing Practice considers Use loving-kindness to extend yourself., Watson's Transpersonal Caring TEN factors involve Using a creative problem-solving caring processes, Watson's Transpersonal Caring TEN factors involve Promoting transpersonal teaching-learning, Nursing Practice considers Support and accept your clients' feelings by using problem-solving skills