WARNING:
JavaScript is turned OFF. None of the links on this concept map will
work until it is reactivated.
If you need help turning JavaScript On, click here.
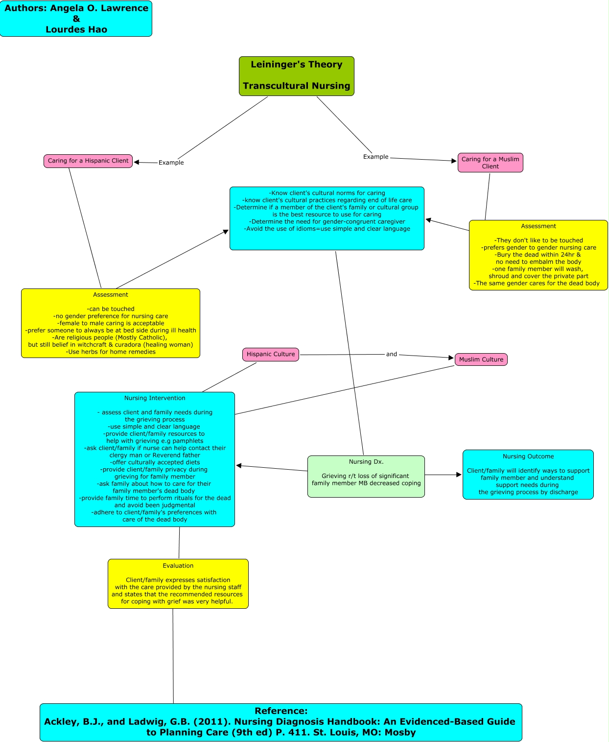
This Concept Map, created with IHMC CmapTools, has information related to: NURSING THEORIST-LEININGER'S THEORY, Caring for a Muslim Client ???? Assessment -They don't like to be touched -prefers gender to gender nursing care -Bury the dead within 24hr & no need to embalm the body -one family member will wash, shroud and cover the private part -The same gender cares for the dead body, Assessment -can be touched -no gender preference for nursing care -female to male caring is acceptable -prefer someone to always be at bed side during ill health -Are religious people (Mostly Catholic), but still belief in witchcraft & curadora (healing woman) -Use herbs for home remedies ???? ????, Leininger's Theory Transcultural Nursing Example Caring for a Muslim Client, Muslim Culture ???? Nursing Intervention - assess client and family needs during the grieving process -use simple and clear language -provide client/family resources to help with grieving e.g pamphlets -ask client/family if nurse can help contact their clergy man or Reverend father -offer culturally accepted diets -provide client/family privacy during grieving for family member -ask family about how to care for their family member's dead body -provide family time to perform rituals for the dead and avoid been judgmental -adhere to client/family's preferences with care of the dead body, Hispanic Culture and Muslim Culture, Assessment -They don't like to be touched -prefers gender to gender nursing care -Bury the dead within 24hr & no need to embalm the body -one family member will wash, shroud and cover the private part -The same gender cares for the dead body ???? -Know client's cultural norms for caring -know client's cultural practices regarding end of life care -Determine if a member of the client's family or cultural group is the best resource to use for caring -Determine the need for gender-congruent caregiver -Avoid the use of idioms=use simple and clear language, Caring for a Hispanic Client ???? Assessment -can be touched -no gender preference for nursing care -female to male caring is acceptable -prefer someone to always be at bed side during ill health -Are religious people (Mostly Catholic), but still belief in witchcraft & curadora (healing woman) -Use herbs for home remedies, -Know client's cultural norms for caring -know client's cultural practices regarding end of life care -Determine if a member of the client's family or cultural group is the best resource to use for caring -Determine the need for gender-congruent caregiver -Avoid the use of idioms=use simple and clear language ???? Nursing Dx. Grieving r/t loss of significant family member MB decreased coping, Nursing Dx. Grieving r/t loss of significant family member MB decreased coping ???? Nursing Outcome Client/family will identify ways to support family member and understand support needs during the grieving process by discharge, Hispanic Culture ???? Nursing Intervention - assess client and family needs during the grieving process -use simple and clear language -provide client/family resources to help with grieving e.g pamphlets -ask client/family if nurse can help contact their clergy man or Reverend father -offer culturally accepted diets -provide client/family privacy during grieving for family member -ask family about how to care for their family member's dead body -provide family time to perform rituals for the dead and avoid been judgmental -adhere to client/family's preferences with care of the dead body, Leininger's Theory Transcultural Nursing Example Caring for a Hispanic Client, Nursing Dx. Grieving r/t loss of significant family member MB decreased coping ???? Nursing Intervention - assess client and family needs during the grieving process -use simple and clear language -provide client/family resources to help with grieving e.g pamphlets -ask client/family if nurse can help contact their clergy man or Reverend father -offer culturally accepted diets -provide client/family privacy during grieving for family member -ask family about how to care for their family member's dead body -provide family time to perform rituals for the dead and avoid been judgmental -adhere to client/family's preferences with care of the dead body, Nursing Intervention - assess client and family needs during the grieving process -use simple and clear language -provide client/family resources to help with grieving e.g pamphlets -ask client/family if nurse can help contact their clergy man or Reverend father -offer culturally accepted diets -provide client/family privacy during grieving for family member -ask family about how to care for their family member's dead body -provide family time to perform rituals for the dead and avoid been judgmental -adhere to client/family's preferences with care of the dead body ???? Evaluation Client/family expresses satisfaction with the care provided by the nursing staff and states that the recommended resources for coping with grief was very helpful., Evaluation Client/family expresses satisfaction with the care provided by the nursing staff and states that the recommended resources for coping with grief was very helpful. ???? ????