WARNING:
JavaScript is turned OFF. None of the links on this concept map will
work until it is reactivated.
If you need help turning JavaScript On, click here.
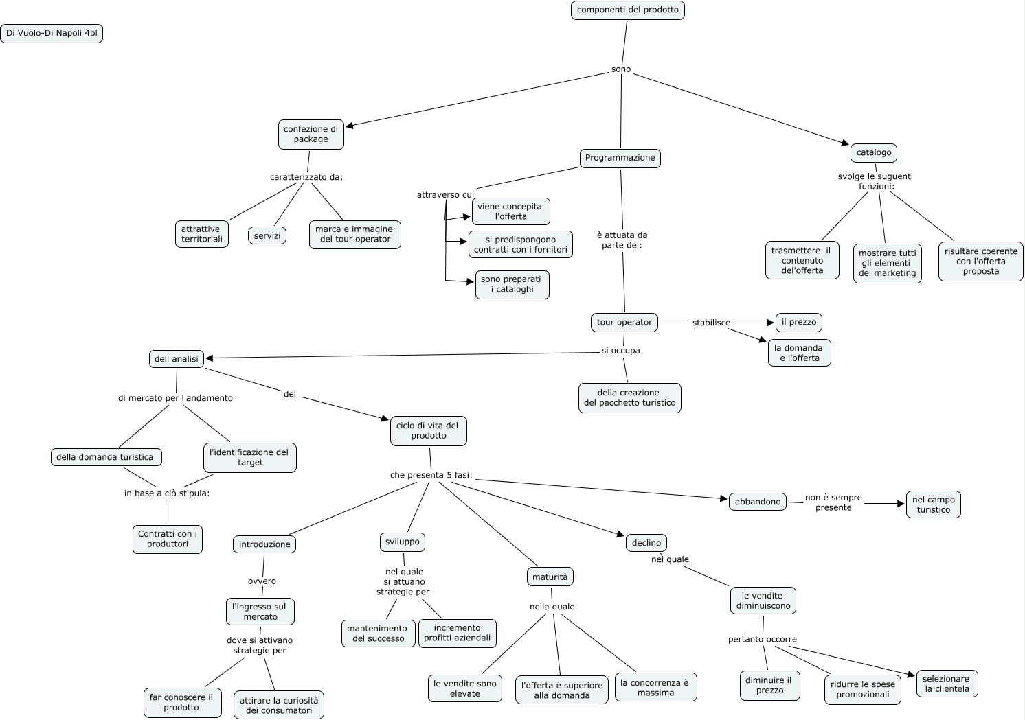
Questa Cmap, creata con IHMC CmapTools, contiene informazioni relative a: Componenti Del Prodotto Di Vuolo Di napoli, l'ingresso sul mercato dove si attivano strategie per far conoscere il prodotto, Programmazione attraverso cui si predispongono contratti con i fornitori, Programmazione attraverso cui viene concepita l'offerta, maturità nella quale le vendite sono elevate, Programmazione attraverso cui sono preparati i cataloghi, le vendite diminuiscono pertanto occorre diminuire il prezzo, Programmazione è attuata da parte del: tour operator, tour operator si occupa dell analisi, le vendite diminuiscono pertanto occorre ridurre le spese promozionali, catalogo svolge le suguenti funzioni: mostrare tutti gli elementi del marketing, sviluppo nel quale si attuano strategie per mantenimento del successo, catalogo svolge le suguenti funzioni: risultare coerente con l'offerta proposta, confezione di package caratterizzato da: attrattive territoriali, abbandono non è sempre presente nel campo turistico, ciclo di vita del prodotto che presenta 5 fasi: introduzione, componenti del prodotto sono catalogo, della domanda turistica in base a ciò stipula: Contratti con i produttori, confezione di package caratterizzato da: marca e immagine del tour operator, maturità nella quale l'offerta è superiore alla domanda, le vendite diminuiscono pertanto occorre selezionare la clientela