WARNING:
JavaScript is turned OFF. None of the links on this concept map will
work until it is reactivated.
If you need help turning JavaScript On, click here.
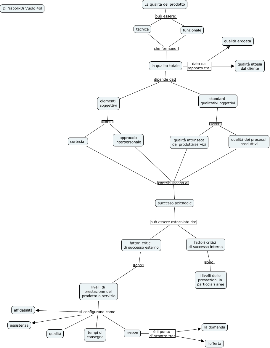
Questa Cmap, creata con IHMC CmapTools, contiene informazioni relative a: La Qualità Del Prodotto di Napoli Di Vuolo, La qualità del prodotto può essere: tecnica, approccio interpersonale contribuiscono al successo aziendale, elementi soggettivi come: approccio interpersonale, livelli di prestazione del prodotto o servizio si configurano come: assistenza, fattori critici di successo interno sono: i livelli delle prestazioni in particolari aree, elementi soggettivi come: cortesia, livelli di prestazione del prodotto o servizio si configurano come: qualità, standard qualitativi oggettivi ovvero qualità dei processi produttivi, successo aziendale può essere ostacolato da: fattori critici di successo interno, la qualità totale dipende da: elementi soggettivi, prezzo è il punto d'incontro tra: la domanda, successo aziendale può essere ostacolato da: fattori critici di successo esterno, livelli di prestazione del prodotto o servizio si configurano come: tempi di consegna, la qualità totale data dal rapporto tra: qualità erogata, standard qualitativi oggettivi ovvero qualità intrinseca dei prodotti/servizi, fattori critici di successo esterno sono: livelli di prestazione del prodotto o servizio, La qualità del prodotto può essere: funzionale, la qualità totale data dal rapporto tra: qualità attesa dal cliente, prezzo è il punto d'incontro tra: l'offerta, la qualità totale dipende da: standard qualitativi oggettivi