WARNING:
JavaScript is turned OFF. None of the links on this concept map will
work until it is reactivated.
If you need help turning JavaScript On, click here.
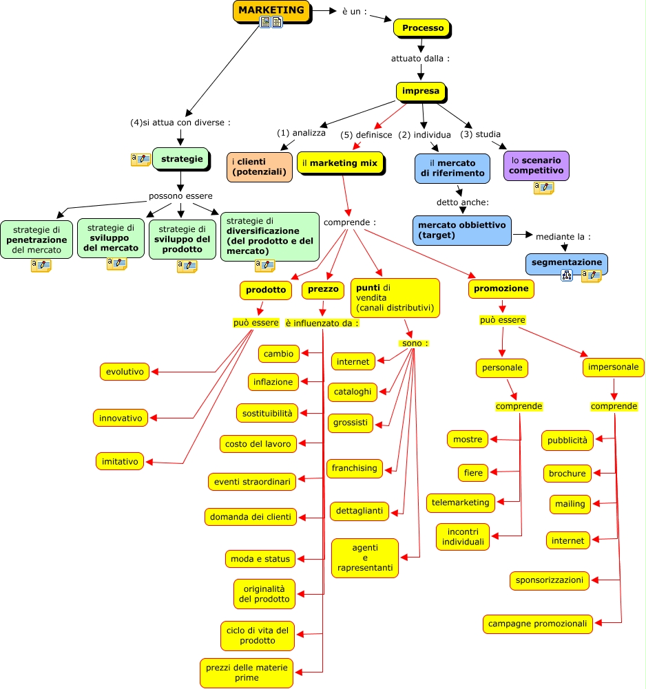
Questa Cmap, creata con IHMC CmapTools, contiene informazioni relative a: marketing base 1-Prof G-Ruocco-colorata, prodotto può essere imitativo, strategie possono essere strategie di diversificazione (del prodotto e del mercato), promozione può essere personale, MARKETING è un : Processo, personale comprende telemarketing, impersonale comprende campagne promozionali, punti di vendita (canali distributivi) sono : grossisti, impresa (2) individua il mercato di riferimento, prodotto può essere innovativo, punti di vendita (canali distributivi) sono : franchising, impresa (5) definisce il marketing mix, impersonale comprende brochure, prezzo è influenzato da : eventi straordinari, punti di vendita (canali distributivi) sono : agenti e rapresentanti, prezzo è influenzato da : sostituibilità, personale comprende mostre, prezzo è influenzato da : costo del lavoro, personale comprende incontri individuali, il marketing mix comprende : promozione, impersonale comprende internet