WARNING:
JavaScript is turned OFF. None of the links on this concept map will
work until it is reactivated.
If you need help turning JavaScript On, click here.
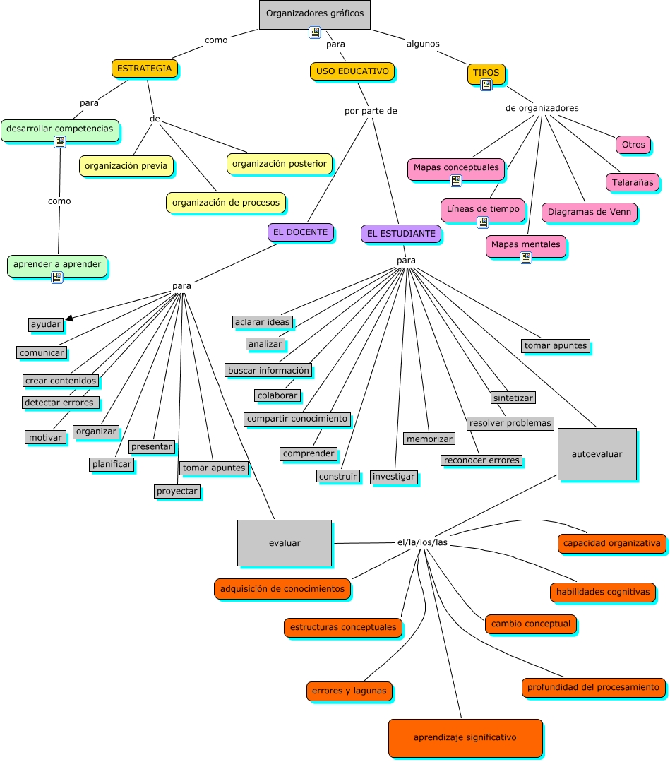
Este Cmap, tiene información relacionada con: Organizadores gráficos, EL DOCENTE para ayudar, autoevaluar el/la/los/las estructuras conceptuales, TIPOS de organizadores Otros, EL ESTUDIANTE para buscar información, ESTRATEGIA para desarrollar competencias, TIPOS de organizadores Diagramas de Venn, Organizadores gráficos como ESTRATEGIA, evaluar el/la/los/las estructuras conceptuales, EL DOCENTE para evaluar, EL DOCENTE para organizar, evaluar el/la/los/las cambio conceptual, autoevaluar el/la/los/las cambio conceptual, EL DOCENTE para presentar, TIPOS de organizadores Líneas de tiempo, autoevaluar el/la/los/las errores y lagunas, Organizadores gráficos para USO EDUCATIVO, autoevaluar el/la/los/las adquisición de conocimientos, EL DOCENTE para planificar, evaluar el/la/los/las habilidades cognitivas, EL ESTUDIANTE para analizar