WARNING:
JavaScript is turned OFF. None of the links on this concept map will
work until it is reactivated.
If you need help turning JavaScript On, click here.
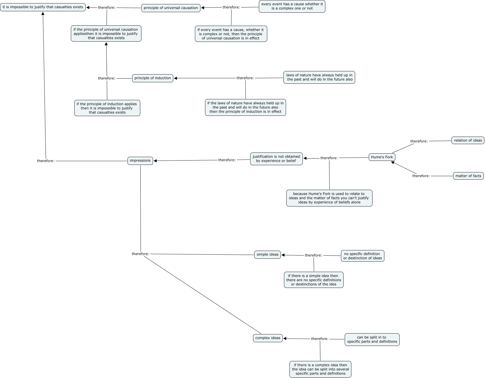
This Concept Map, created with IHMC CmapTools, has information related to: it is impossible to justify that casualties exists, laws of nature have always held up in the past and will do in the future also therefore: principle of induction, relation of ideas therefore: Hume's Fork, principle of induction therefore: if the principle of universal causation appliesthen it is impossible to justify that casualties exists, can be split in to specific parts and definitions therefore: if there is a complex idea then the idea can be split into several specific parts and definitions, impressions therefore: it is impossible to justify that casualties exists, matter of facts therefore: Hume's Fork, no specific definition or destinction of ideas therefore: if there is a simple idea then there are no specific definitions or destinctions of the ides, principle of universal causation therefore: if the principle of universal causation appliesthen it is impossible to justify that casualties exists, impressions therefore: complex ideas, every event has a cause whether it is a complex one or not therefore: if every event has a cause, whether it is complex or not, then the principle of universal causation is in effect, every event has a cause whether it is a complex one or not therefore: principle of universal causation, no specific definition or destinction of ideas therefore: simple ideas, justification is not obtained by experience or belief therefore: impressions, Hume's Fork therefore: because Hume's Fork is used to relate to ideas and the matter of facts you can't justify ideas by experience of beliefs alone, can be split in to specific parts and definitions therefore: complex ideas, principle of universal causation therefore: it is impossible to justify that casualties exists, Hume's Fork therefore: justification is not obtained by experience or belief, principle of induction therefore: if the principle of induction applies then it is impossible to justify that casualties exists, laws of nature have always held up in the past and will do in the future also therefore: if the laws of nature have always held up in the past and will do in the future also then the principle of induction is in effect, simple ideas therefore: complex ideas