WARNING:
JavaScript is turned OFF. None of the links on this concept map will
work until it is reactivated.
If you need help turning JavaScript On, click here.
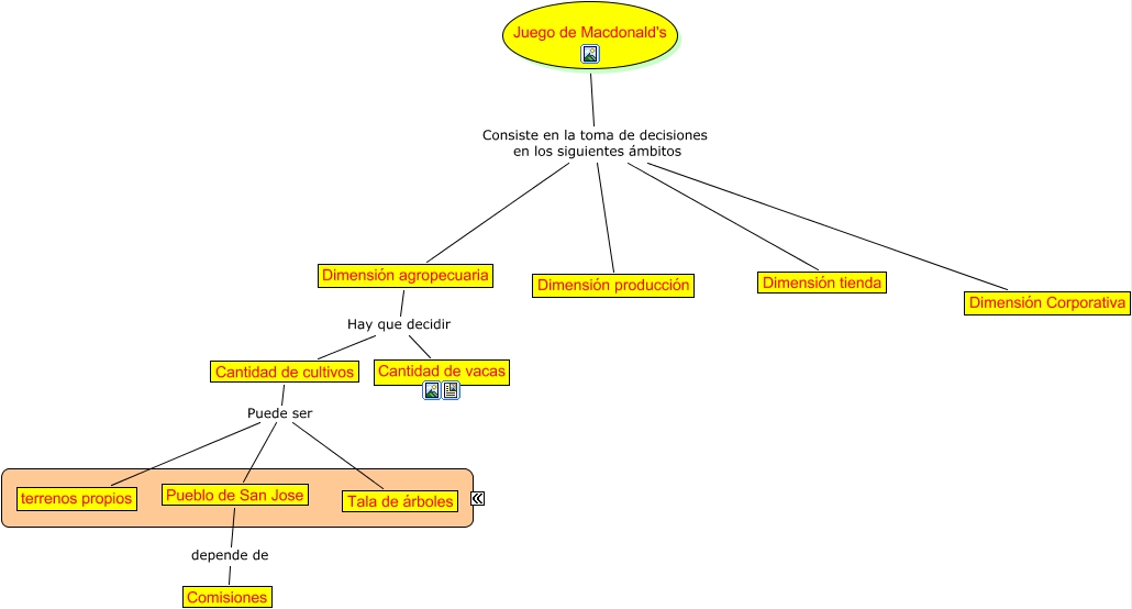
Este Cmap, tiene información relacionada con: Juego de Mcdonalds Javier Riesco, Dimensión agropecuaria Hay que decidir Cantidad de vacas, Cantidad de cultivos Puede ser terrenos propios, Juego de Macdonald's Consiste en la toma de decisiones en los siguientes ámbitos Dimensión producción, Juego de Macdonald's Consiste en la toma de decisiones en los siguientes ámbitos Dimensión tienda, Juego de Macdonald's Consiste en la toma de decisiones en los siguientes ámbitos Dimensión agropecuaria, Pueblo de San Jose depende de Comisiones, Cantidad de cultivos Puede ser Pueblo de San Jose, Dimensión agropecuaria Hay que decidir Cantidad de cultivos, Juego de Macdonald's Consiste en la toma de decisiones en los siguientes ámbitos Dimensión Corporativa, Cantidad de cultivos Puede ser Tala de árboles