WARNING:
JavaScript is turned OFF. None of the links on this concept map will
work until it is reactivated.
If you need help turning JavaScript On, click here.
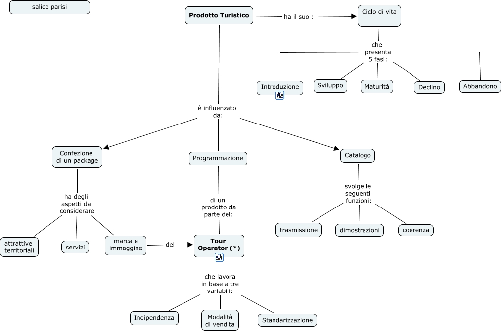
Questa Cmap, creata con IHMC CmapTools, contiene informazioni relative a: prodotto turistico salice parisi 4bl, Ciclo di vita che presenta 5 fasi: Sviluppo, Catalogo svolge le seguenti funzioni: dimostrazioni, Tour Operator (*) che lavora in base a tre variabili: Standarizzazione, Ciclo di vita che presenta 5 fasi: Introduzione, Prodotto Turistico è influenzato da: Confezione di un package, Ciclo di vita che presenta 5 fasi: Maturità, Catalogo svolge le seguenti funzioni: coerenza, Ciclo di vita che presenta 5 fasi: Abbandono, Prodotto Turistico ha il suo : Ciclo di vita, Confezione di un package ha degli aspetti da considerare attrattive territoriali, marca e immaggine del Tour Operator (*), Confezione di un package ha degli aspetti da considerare marca e immaggine, Confezione di un package ha degli aspetti da considerare servizi, Tour Operator (*) che lavora in base a tre variabili: Modalità di vendita, Tour Operator (*) che lavora in base a tre variabili: Indipendenza, Catalogo svolge le seguenti funzioni: trasmissione, Prodotto Turistico è influenzato da: Programmazione, Programmazione di un prodotto da parte del: Tour Operator (*), Ciclo di vita che presenta 5 fasi: Declino, Prodotto Turistico è influenzato da: Catalogo