WARNING:
JavaScript is turned OFF. None of the links on this concept map will
work until it is reactivated.
If you need help turning JavaScript On, click here.
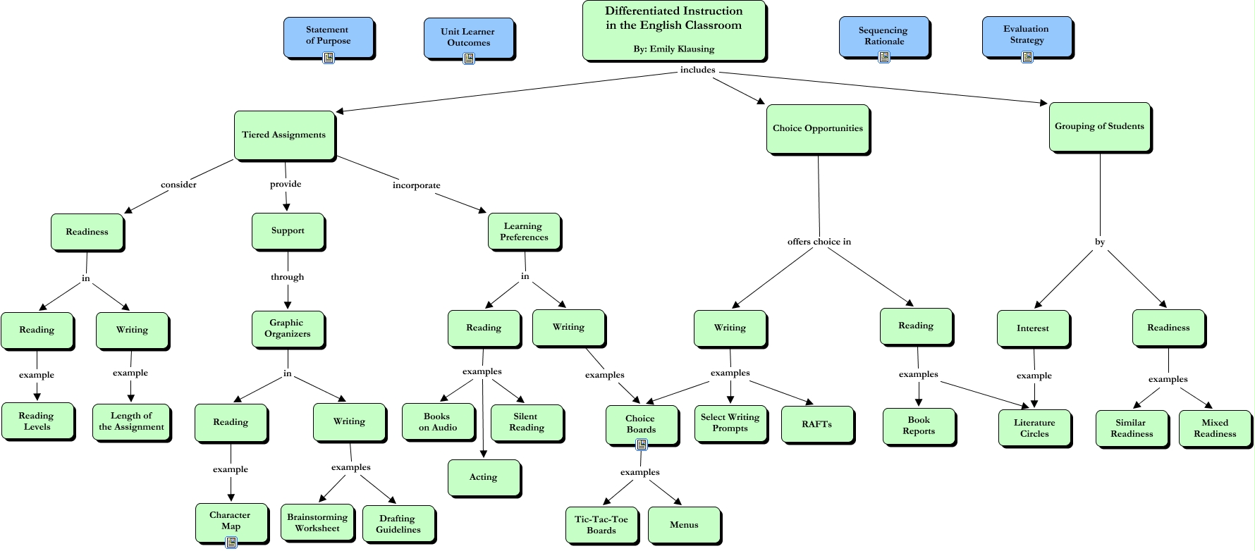
This Concept Map, created with IHMC CmapTools, has information related to: Klausing - EDTL 7100 - Differentiated Instruction in the English Classroom-1.cmap, Choice Opportunities offers choice in Reading, Tiered Assignments consider Readiness, Grouping of Students by Readiness, Reading example Reading Levels, Reading examples Books on Audio, Tiered Assignments provide Support, Writing examples Brainstorming Worksheet, Reading examples Acting, Writing examples Select Writing Prompts, Graphic Organizers in Reading, Reading examples Literature Circles, Writing examples RAFTs, Readiness examples Similar Readiness, Support through Graphic Organizers, Learning Preferences in Reading, Writing example Length of the Assignment, Reading examples Book Reports, Choice Opportunities offers choice in Writing, Learning Preferences in Writing, Readiness in Writing