WARNING:
JavaScript is turned OFF. None of the links on this concept map will
work until it is reactivated.
If you need help turning JavaScript On, click here.
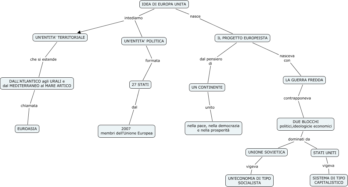
Questa Cmap, creata con IHMC CmapTools, contiene informazioni relative a: IDEA DI EUROPA UNITA, DALL'ATLANTICO agli URALI e dal MEDITERRANEO al MARE ARTICO chiamata EUROASIA, 27 STATI dal 2007 membri dell'Unione Europea, STATI UNITI vigeva SISTEMA DI TIPO CAPITALISTICO, IDEA DI EUROPA UNITA intediamo UN'ENTITA' POLITICA, IL PROGETTO EUROPEISTA nasceva con LA GUERRA FREDDA, IL PROGETTO EUROPEISTA dal pensiero di UN CONTINENTE, UN CONTINENTE unito nella pace, nella democrazia e nella prosperità, DUE BLOCCHI politici,ideologicie economici dominati da STATI UNITI, UN'ENTITA' POLITICA formata 27 STATI, LA GUERRA FREDDA contrapponeva DUE BLOCCHI politici,ideologicie economici, IDEA DI EUROPA UNITA nasce IL PROGETTO EUROPEISTA, IDEA DI EUROPA UNITA intediamo UN'ENTITA' TERRITORIALE, UNIONE SOVIETICA vigeva UN'ECONOMIA DI TIPO SOCIALISTA, DUE BLOCCHI politici,ideologicie economici dominati da UNIONE SOVIETICA, UN'ENTITA' TERRITORIALE che si estende DALL'ATLANTICO agli URALI e dal MEDITERRANEO al MARE ARTICO