WARNING:
JavaScript is turned OFF. None of the links on this concept map will
work until it is reactivated.
If you need help turning JavaScript On, click here.
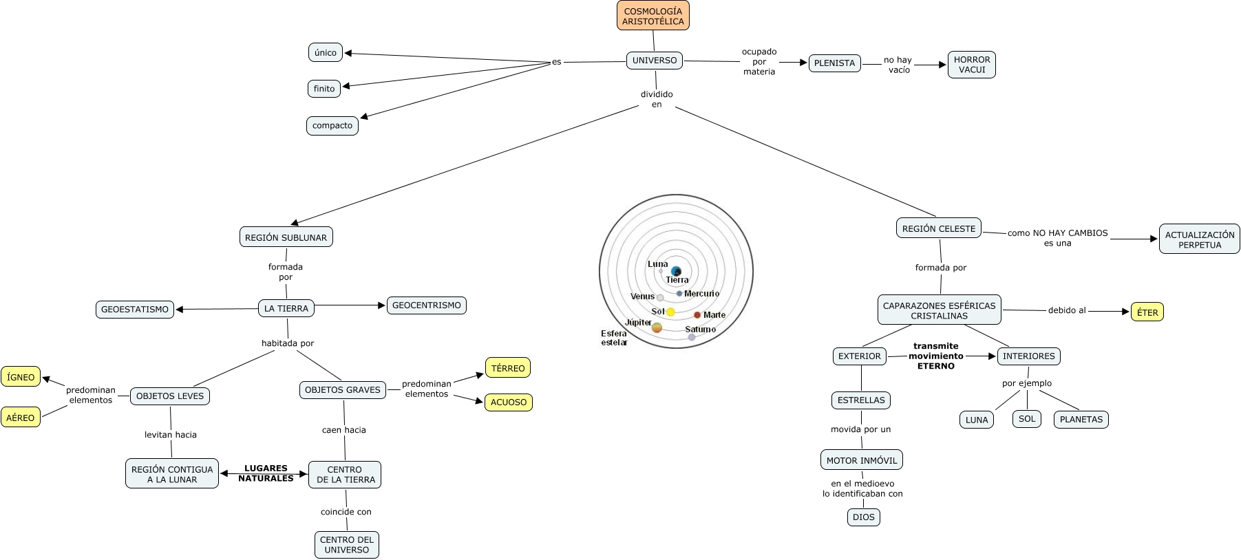
Este Cmap, tiene información relacionada con: COSMOLOGÍA ARISTOTÉLICA, REGIÓN CONTIGUA A LA LUNAR LUGARES NATURALES CENTRO DE LA TIERRA, OBJETOS GRAVES predominan elementos TÉRREO, PLENISTA no hay vacío HORROR VACUI, CENTRO DE LA TIERRA coincide con CENTRO DEL UNIVERSO, UNIVERSO es finito, LA TIERRA habitada por OBJETOS LEVES, LA TIERRA ???? GEOESTATISMO, CENTRO DE LA TIERRA ???? REGIÓN CONTIGUA A LA LUNAR, UNIVERSO es único, CAPARAZONES ESFÉRICAS CRISTALINAS debido al ÉTER, UNIVERSO es compacto, REGIÓN SUBLUNAR formada por LA TIERRA, COSMOLOGÍA ARISTOTÉLICA ???? UNIVERSO, INTERIORES por ejemplo PLANETAS, INTERIORES por ejemplo SOL, UNIVERSO dividido en REGIÓN SUBLUNAR, MOTOR INMÓVIL en el medioevo lo identificaban con DIOS, UNIVERSO ocupado por materia PLENISTA, ESTRELLAS movida por un MOTOR INMÓVIL, CAPARAZONES ESFÉRICAS CRISTALINAS ???? INTERIORES