WARNING:
JavaScript is turned OFF. None of the links on this concept map will
work until it is reactivated.
If you need help turning JavaScript On, click here.
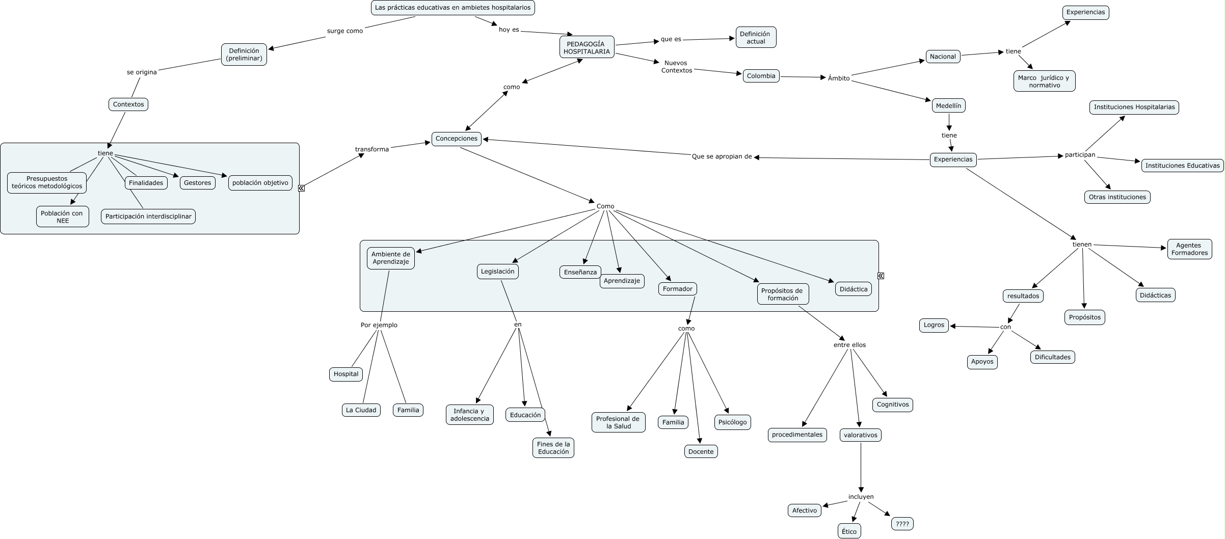
Este Cmap, tiene información relacionada con: Pedagogía hospitalaria, Concepciones Como Legislación, valorativos incluyen Afectivo, Contextos tiene Finalidades, Formador como Docente, Propósitos de formación entre ellos valorativos, Nacional tiene Marco jurídico y normativo, Experiencias Que se apropian de Concepciones, Ambiente de Aprendizaje Por ejemplo La Ciudad, Nacional tiene Experiencias, Contextos tiene Participación interdisciplinar, Concepciones Como Propósitos de formación, Contextos tiene población objetivo, ???? transforma Concepciones, Formador como Profesional de la Salud, Concepciones Como Enseñanza, Concepciones Como Formador, Contextos tiene Gestores, Medellín tiene Experiencias, Experiencias tienen Propósitos, PEDAGOGÍA HOSPITALARIA Nuevos Contextos Colombia