WARNING:
JavaScript is turned OFF. None of the links on this concept map will
work until it is reactivated.
If you need help turning JavaScript On, click here.
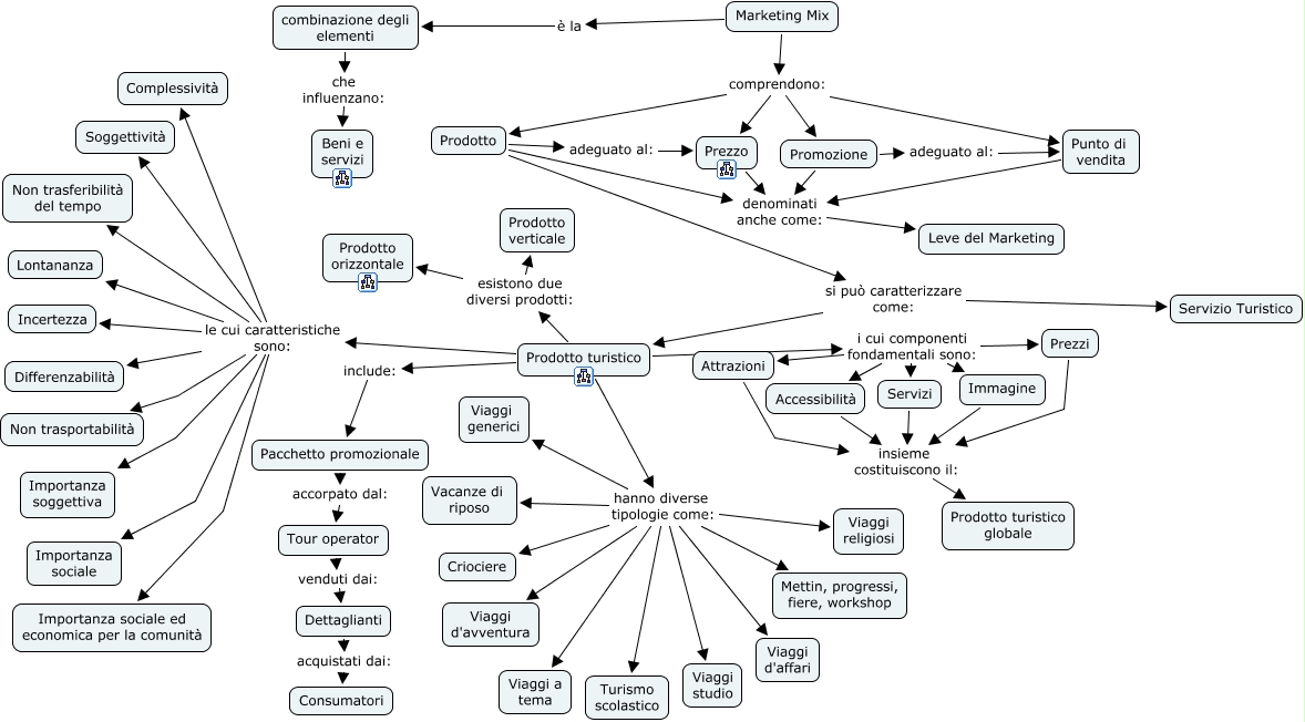
Questa Cmap, creata con IHMC CmapTools, contiene informazioni relative a: Marketing turistico Chiaro 4bl, Prodotto turistico hanno diverse tipologie come: Vacanze di riposo, Prodotto turistico esistono due diversi prodotti: Prodotto verticale, Prodotto turistico hanno diverse tipologie come: Viaggi d'avventura, Prodotto turistico hanno diverse tipologie come: Turismo scolastico, Prodotto turistico hanno diverse tipologie come: Viaggi religiosi, Accessibilità insieme costituiscono il: Prodotto turistico globale, Prodotto turistico include: Pacchetto promozionale, Prodotto turistico le cui caratteristiche sono: Soggettività, Prezzi insieme costituiscono il: Prodotto turistico globale, Marketing Mix comprendono: Prezzo, Prodotto turistico i cui componenti fondamentali sono: Servizi, Prodotto turistico hanno diverse tipologie come: Viaggi studio, Prodotto turistico hanno diverse tipologie come: Mettin, progressi, fiere, workshop, Prodotto turistico le cui caratteristiche sono: Importanza sociale ed economica per la comunità, Tour operator venduti dai: Dettaglianti, Prodotto turistico i cui componenti fondamentali sono: Attrazioni, Marketing Mix è la combinazione degli elementi, Prodotto turistico le cui caratteristiche sono: Complessività, Marketing Mix comprendono: Punto di vendita, Immagine insieme costituiscono il: Prodotto turistico globale