WARNING:
JavaScript is turned OFF. None of the links on this concept map will
work until it is reactivated.
If you need help turning JavaScript On, click here.
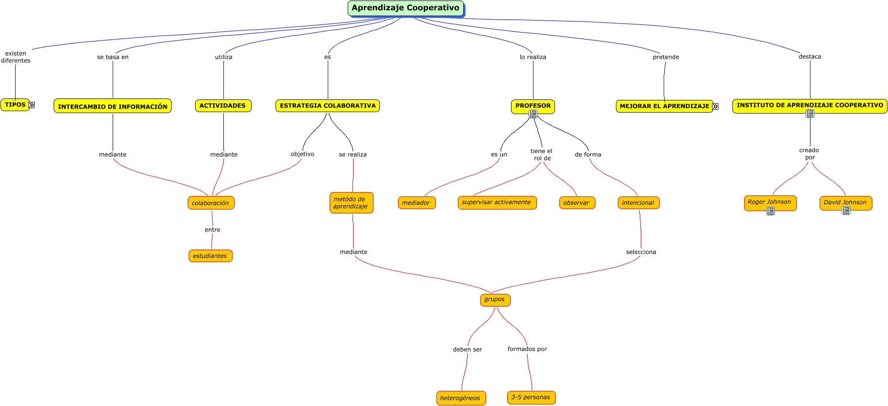
Este Cmap, tiene información relacionada con: Aprendizaje Cooperativo, INSTITUTO DE APRENDIZAJE COOPERATIVO creado por Roger Johnson, Aprendizaje Cooperativo utiliza ACTIVIDADES, MEJORAR EL APRENDIZAJE tanto compañeros, Aprendizaje Cooperativo pretende MEJORAR EL APRENDIZAJE, PROFESOR tiene el rol de supervisar activamente, INSTITUTO DE APRENDIZAJE COOPERATIVO creado por David Johnson, Aprendizaje Cooperativo existen diferentes TIPOS, TIPOS que son Grupos Cooperativos de Base, ESTRATEGIA COLABORATIVA objetivo colaboración, TIPOS que son Formal, intencional selecciona grupos, grupos formados por 3-5 personas, TIPOS que son Informal, metódo de aprendizaje mediante grupos, Aprendizaje Cooperativo es ESTRATEGIA COLABORATIVA, INTERCAMBIO DE INFORMACIÓN mediante colaboración, PROFESOR es un mediador, PROFESOR tiene el rol de observar, colaboración entre estudiantes, ESTRATEGIA COLABORATIVA se realiza metódo de aprendizaje