WARNING:
JavaScript is turned OFF. None of the links on this concept map will
work until it is reactivated.
If you need help turning JavaScript On, click here.
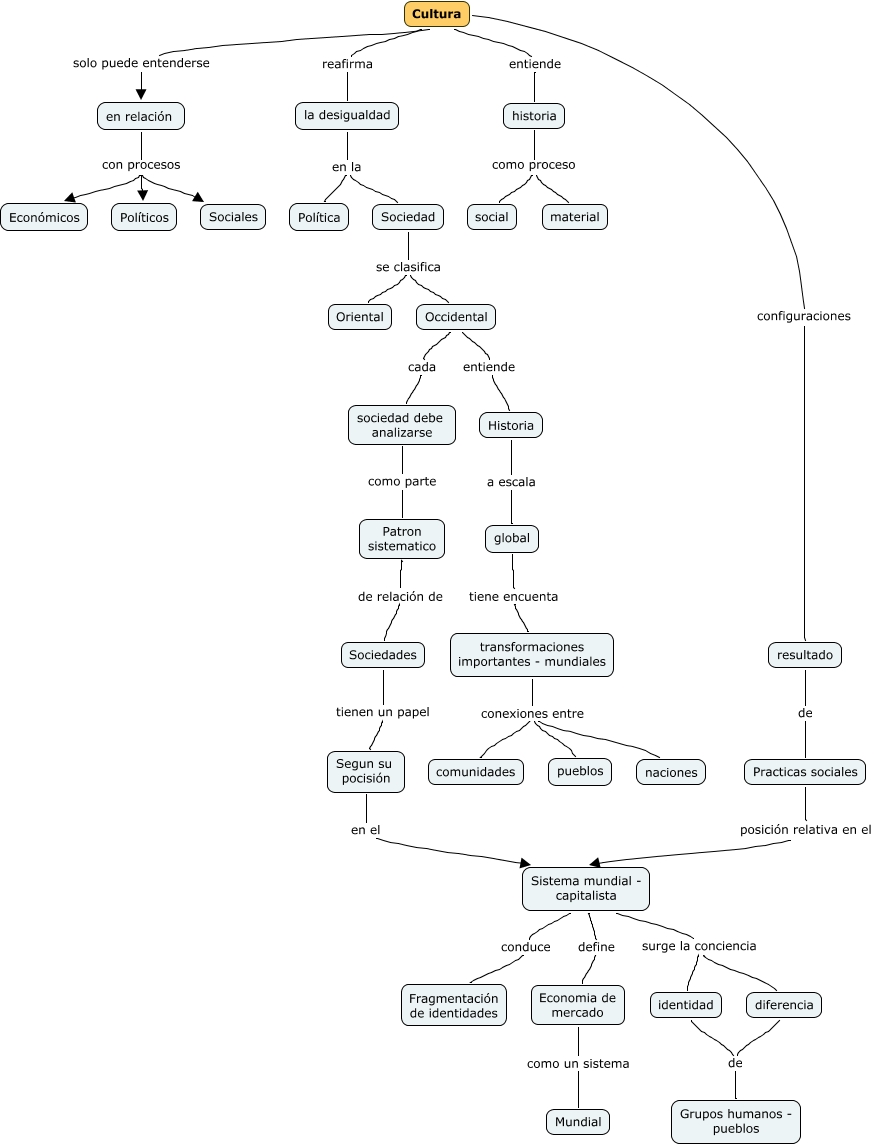
Este Cmap, tiene información relacionada con: expresion de las formas de poder, en relación con procesos Sociales, Patron sistematico de relación de Sociedades, Sociedades tienen un papel Segun su pocisión, historia como proceso social, Sistema mundial - capitalista surge la conciencia diferencia, Sociedad se clasifica Oriental, transformaciones importantes - mundiales conexiones entre pueblos, Cultura configuraciones resultado, identidad de Grupos humanos - pueblos, Historia a escala global, Cultura solo puede entenderse en relación, Sistema mundial - capitalista define Economia de mercado, Sociedad se clasifica Occidental, transformaciones importantes - mundiales conexiones entre comunidades, Sistema mundial - capitalista conduce Fragmentación de identidades, global tiene encuenta transformaciones importantes - mundiales, Practicas sociales posición relativa en el Sistema mundial - capitalista, en relación con procesos Políticos, transformaciones importantes - mundiales conexiones entre naciones, diferencia de Grupos humanos - pueblos