WARNING:
JavaScript is turned OFF. None of the links on this concept map will
work until it is reactivated.
If you need help turning JavaScript On, click here.
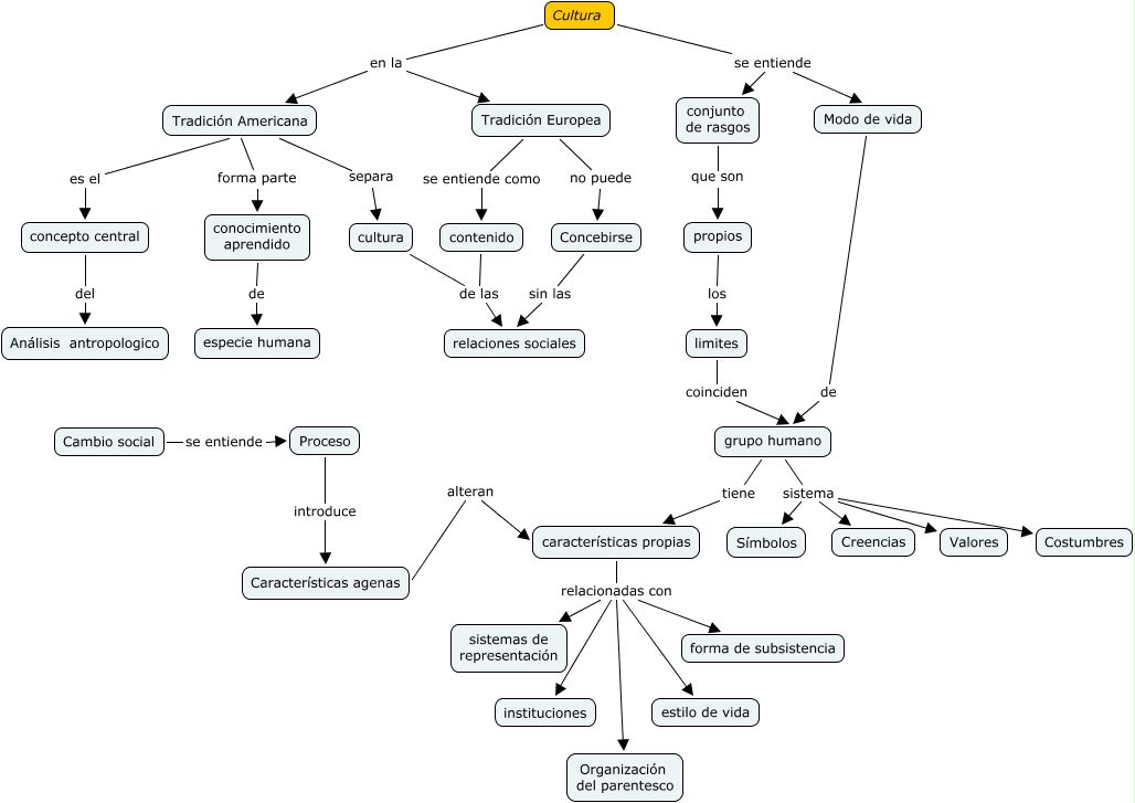
Este Cmap, tiene información relacionada con: Cultura, características propias relacionadas con estilo de vida, conocimiento aprendido de especie humana, concepto central del Análisis antropologico, Características agenas alteran características propias, grupo humano sistema Símbolos, características propias relacionadas con sistemas de representación, características propias relacionadas con instituciones, Cultura se entiende conjunto de rasgos, Tradición Americana forma parte conocimiento aprendido, grupo humano sistema Costumbres, grupo humano sistema Creencias, Cultura se entiende Modo de vida, contenido de las relaciones sociales, Concebirse sin las relaciones sociales, cultura de las relaciones sociales, Cultura en la Tradición Americana, Modo de vida de grupo humano, Cultura en la Tradición Europea, Tradición Americana es el concepto central, Tradición Americana separa cultura