WARNING:
JavaScript is turned OFF. None of the links on this concept map will
work until it is reactivated.
If you need help turning JavaScript On, click here.
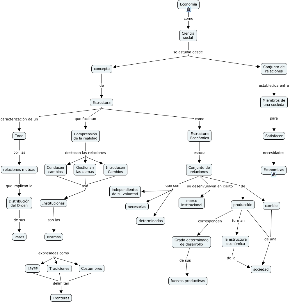
Este Cmap, tiene información relacionada con: Economía Social, Comprensión de la realidad destacan las relaciones Introducen Cambios, Conjunto de relaciones se desenvuelven en cierto marco institucional, Estructura Económica estuda Conjunto de relaciones, concepto de Estructura, producción corresponden Grado determinado de desarrollo, Gestionan las demas son Instituciones, producción forman la estructura económica, Normas expresadas como Leyes, Estructura como Estructura Económica, Conjunto de relaciones de cambio, cambio de una sociedad, Introducen Cambios son Instituciones, Satisfacer necesidades Economicas, Economía como Ciencia social, Conjunto de relaciones que son independientes de su voluntad, Comprensión de la realidad destacan las relaciones Conducen cambios, Distribución del Orden de sus Pares, Estructura caracterización de un Todo, Tradiciones delimitan Fronteras, Conjunto de relaciones establecida entre Miembros de una socieda