WARNING:
JavaScript is turned OFF. None of the links on this concept map will
work until it is reactivated.
If you need help turning JavaScript On, click here.
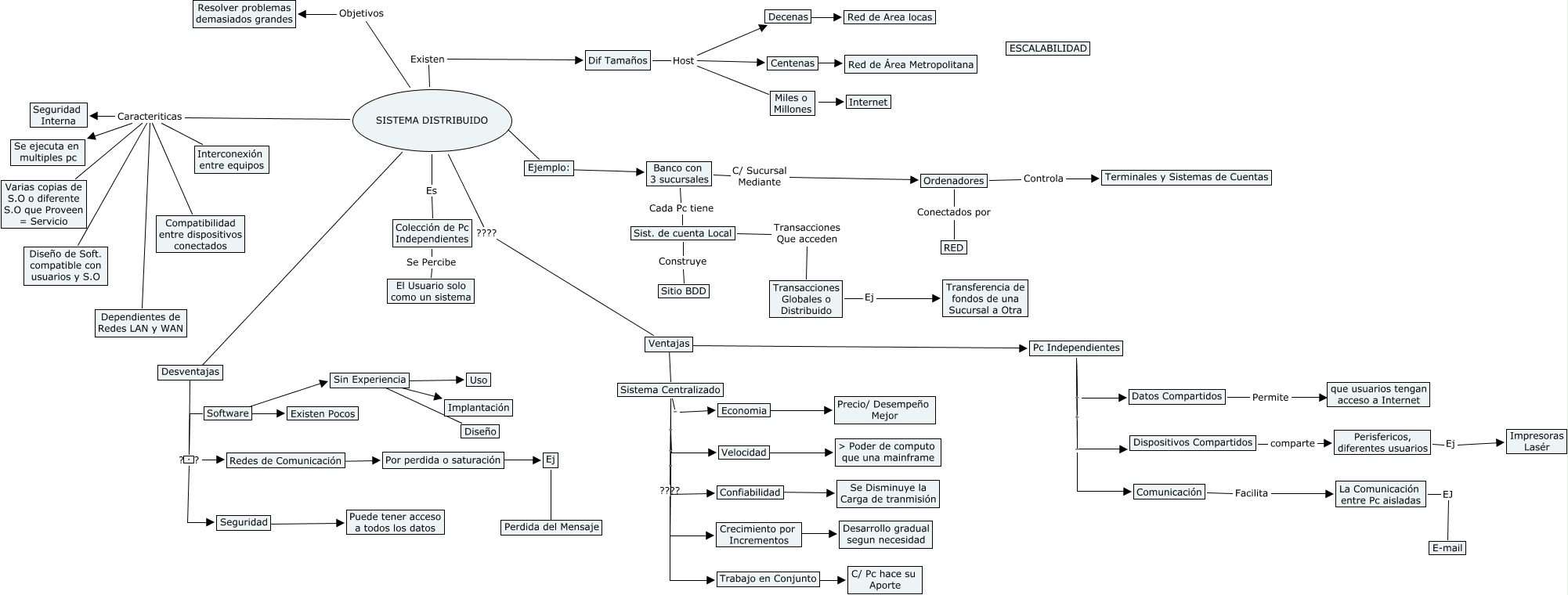
Este Cmap, tiene información relacionada con: Sin Título 1, La Comunicación entre Pc aisladas EJ E-mail, Ventajas ???? Sistema Centralizado, Software ???? Redes de Comunicación, SISTEMA DISTRIBUIDO ???? Ejemplo:, Pc Independientes . Comunicación, Sistema Centralizado ???? Trabajo en Conjunto, Sistema Centralizado . Velocidad, Confiabilidad ???? Se Disminuye la Carga de tranmisión, Perisfericos, diferentes usuarios Ej Impresoras Lasér, Sistema Centralizado . Economia, SISTEMA DISTRIBUIDO ???? Desventajas, SISTEMA DISTRIBUIDO Caracteriticas Varias copias de S.O o diferente S.O que Proveen = Servicio, Velocidad ???? > Poder de computo que una mainframe, Ordenadores Conectados por RED, Ordenadores Controla Terminales y Sistemas de Cuentas, Sistema Centralizado . Crecimiento por Incrementos, SISTEMA DISTRIBUIDO Caracteriticas Se ejecuta en multiples pc, SISTEMA DISTRIBUIDO Caracteriticas Diseño de Soft. compatible con usuarios y S.O, Comunicación Facilita La Comunicación entre Pc aisladas, Software ???? Sin Experiencia