WARNING:
JavaScript is turned OFF. None of the links on this concept map will
work until it is reactivated.
If you need help turning JavaScript On, click here.
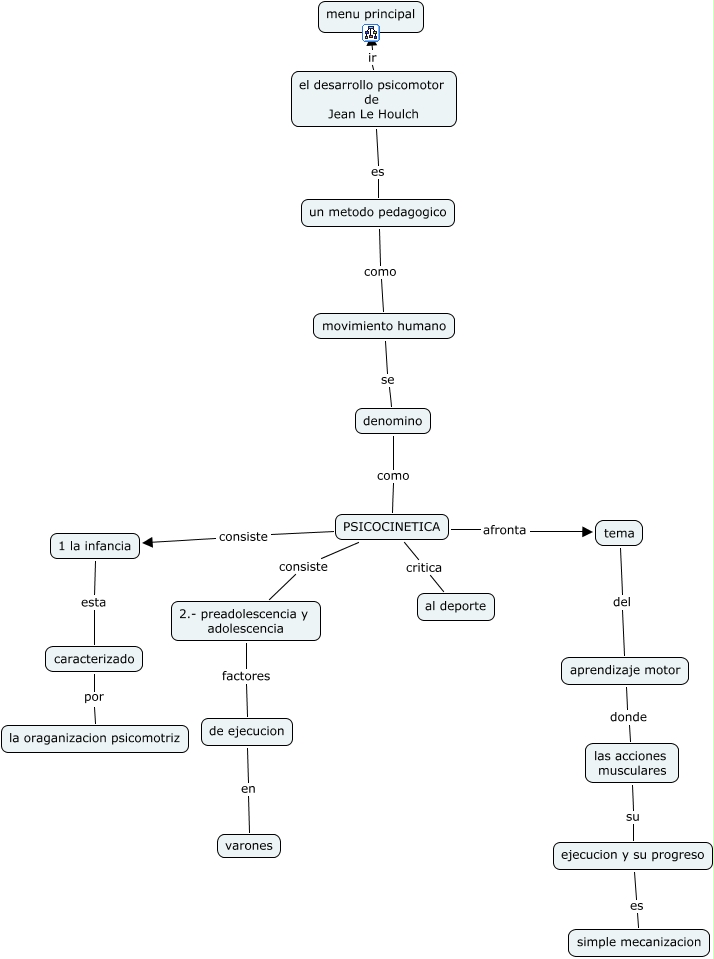
Este Cmap, tiene información relacionada con: cuarto tema, movimiento humano se denomino, las acciones musculares su ejecucion y su progreso, aprendizaje motor donde las acciones musculares, PSICOCINETICA afronta tema, 2.- preadolescencia y adolescencia factores de ejecucion, ejecucion y su progreso es simple mecanizacion, de ejecucion en varones, 1 la infancia esta caracterizado, PSICOCINETICA consiste 1 la infancia, tema del aprendizaje motor, PSICOCINETICA consiste 2.- preadolescencia y adolescencia, el desarrollo psicomotor de Jean Le Houlch ir menu principal, el desarrollo psicomotor de Jean Le Houlch es un metodo pedagogico, un metodo pedagogico como movimiento humano, caracterizado por la oraganizacion psicomotriz, PSICOCINETICA critica al deporte, denomino como PSICOCINETICA