WARNING:
JavaScript is turned OFF. None of the links on this concept map will
work until it is reactivated.
If you need help turning JavaScript On, click here.
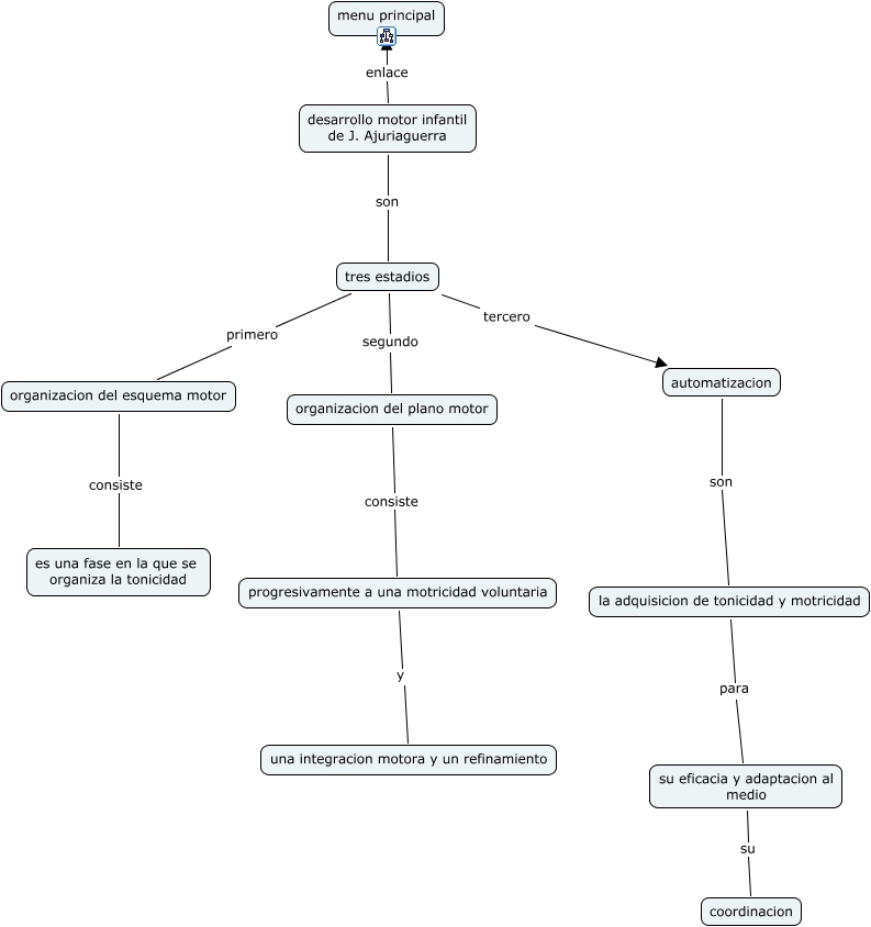
Este Cmap, tiene información relacionada con: primer mapa, tres estadios segundo organizacion del plano motor, organizacion del plano motor consiste progresivamente a una motricidad voluntaria, su eficacia y adaptacion al medio su coordinacion, progresivamente a una motricidad voluntaria y una integracion motora y un refinamiento, organizacion del esquema motor consiste es una fase en la que se organiza la tonicidad, desarrollo motor infantil de J. Ajuriaguerra son tres estadios, desarrollo motor infantil de J. Ajuriaguerra enlace menu principal, tres estadios primero organizacion del esquema motor, la adquisicion de tonicidad y motricidad para su eficacia y adaptacion al medio, automatizacion son la adquisicion de tonicidad y motricidad, tres estadios tercero automatizacion