WARNING:
JavaScript is turned OFF. None of the links on this concept map will
work until it is reactivated.
If you need help turning JavaScript On, click here.
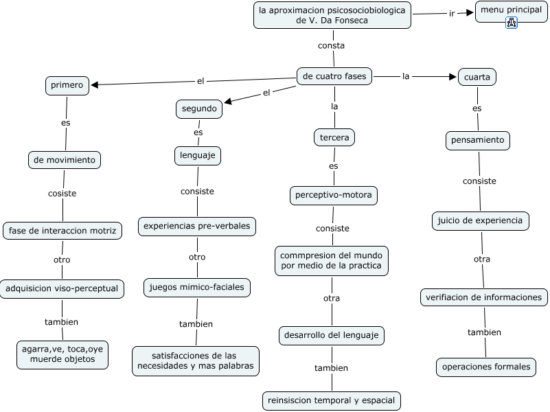
Este Cmap, tiene información relacionada con: quinto mapa, de cuatro fases el primero, de cuatro fases la cuarta, la aproximacion psicosociobiologica de V. Da Fonseca consta de cuatro fases, juicio de experiencia otra verifiacion de informaciones, perceptivo-motora consiste commpresion del mundo por medio de la practica, experiencias pre-verbales otro juegos mimico-faciales, lenguaje consiste experiencias pre-verbales, de cuatro fases el segundo, cuarta es pensamiento, la aproximacion psicosociobiologica de V. Da Fonseca ir menu principal, verifiacion de informaciones tambien operaciones formales, tercera es perceptivo-motora, pensamiento consiste juicio de experiencia, primero es de movimiento, juegos mimico-faciales tambien satisfacciones de las necesidades y mas palabras, de movimiento cosiste fase de interaccion motriz, segundo es lenguaje, de cuatro fases la tercera, fase de interaccion motriz otro adquisicion viso-perceptual, desarrollo del lenguaje tambien reinsiscion temporal y espacial