WARNING:
JavaScript is turned OFF. None of the links on this concept map will
work until it is reactivated.
If you need help turning JavaScript On, click here.
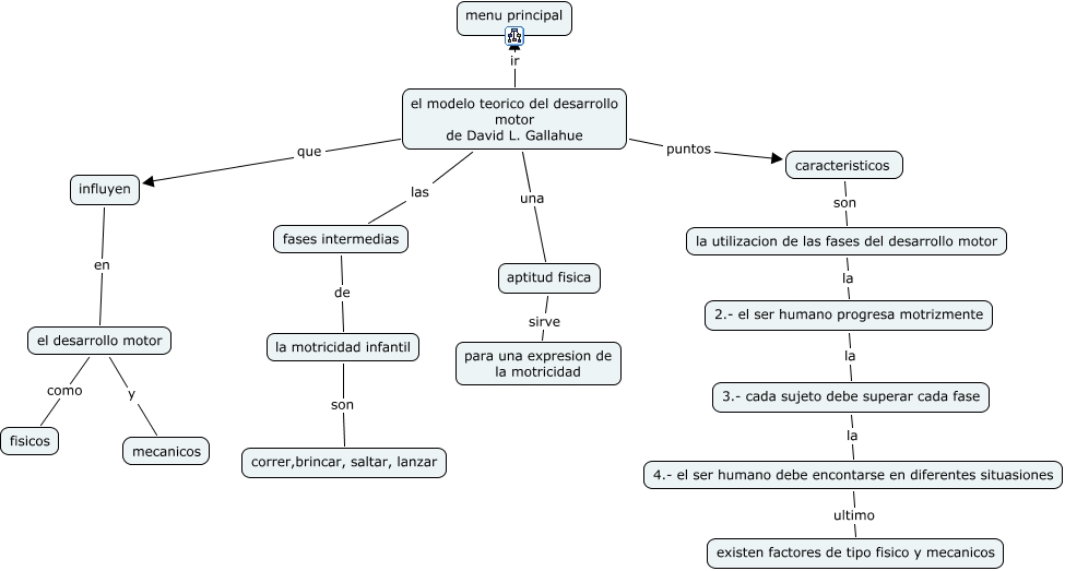
Este Cmap, tiene información relacionada con: octavo mapa, 2.- el ser humano progresa motrizmente la 3.- cada sujeto debe superar cada fase, el modelo teorico del desarrollo motor de David L. Gallahue que influyen, el modelo teorico del desarrollo motor de David L. Gallahue las fases intermedias, el modelo teorico del desarrollo motor de David L. Gallahue ir menu principal, fases intermedias de la motricidad infantil, el modelo teorico del desarrollo motor de David L. Gallahue puntos caracteristicos, el modelo teorico del desarrollo motor de David L. Gallahue una aptitud fisica, 3.- cada sujeto debe superar cada fase la 4.- el ser humano debe encontarse en diferentes situasiones, la utilizacion de las fases del desarrollo motor la 2.- el ser humano progresa motrizmente, aptitud fisica sirve para una expresion de la motricidad, influyen en el desarrollo motor, caracteristicos son la utilizacion de las fases del desarrollo motor, el desarrollo motor como fisicos, 4.- el ser humano debe encontarse en diferentes situasiones ultimo existen factores de tipo fisico y mecanicos, el desarrollo motor y mecanicos, la motricidad infantil son correr,brincar, saltar, lanzar