WARNING:
JavaScript is turned OFF. None of the links on this concept map will
work until it is reactivated.
If you need help turning JavaScript On, click here.
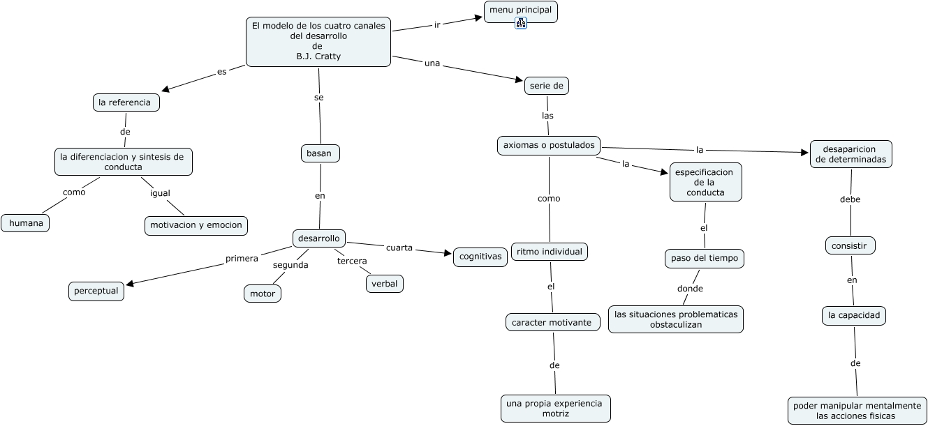
Este Cmap, tiene información relacionada con: septimo mapa, especificacion de la conducta el paso del tiempo, axiomas o postulados como ritmo individual, paso del tiempo donde las situaciones problematicas obstaculizan, El modelo de los cuatro canales del desarrollo de B.J. Cratty ir menu principal, la referencia de la diferenciacion y sintesis de conducta, desarrollo cuarta cognitivas, la diferenciacion y sintesis de conducta como humana, la capacidad de poder manipular mentalmente las acciones fisicas, la diferenciacion y sintesis de conducta igual motivacion y emocion, serie de las axiomas o postulados, axiomas o postulados la desaparicion de determinadas, El modelo de los cuatro canales del desarrollo de B.J. Cratty se basan, desarrollo segunda motor, basan en desarrollo, ritmo individual el caracter motivante, caracter motivante de una propia experiencia motriz, El modelo de los cuatro canales del desarrollo de B.J. Cratty es la referencia, desaparicion de determinadas debe consistir, axiomas o postulados la especificacion de la conducta, consistir en la capacidad